AI翻译
中国科学院实验动物平台-中国科学院战略生物资源计划2024年度工作报告
目录 笔记 搜索

中国科学院战略生物资源计划2024年度工作报告——中国科学院实验动物平台

中国科学院战略生物资源计划管理委员会办公室 编

内 容 简 介

中国科学院战略生物资源计划年度报告集成了中国科学院植物园、生物标本馆、生物遗传资源库、实验动物平台和生物多样性监测与研究网络五大收集保藏网络及其组成单元的年度工作进展。
中国科学院植物园开展国内外植物资源收集保藏和迁地保护,截至2024年保育植物17万种次;中国科学院生物标本馆推进生物标本(动物、植物、菌物、化石等标本)的收集保藏与鉴定,截至2024年馆藏标本近2500万号;中国科学院生物遗传资源库开展生物遗传资源(动物、植物、微生物、细胞等生物资源)的收集保藏,截至2024年保藏各类生物遗传资源超100万份;中国科学院实验动物平台开展各类实验动物资源的收集保藏与开发,截至2024年收集各类动物资源超5500种;中国科学院生物多样性监测与研究网络开展生物资源及生物多样性(基因、物种、种群、群落等)的监测与研究,截至2024年已建立30个主点和60个辅点对生物资源及生物多样性进行多层次的全面监测与研究,积累生态数据超500万条。
本报告可以为从事相关领域的科研工作者及高校师生提供参考,并可以供科普爱好者阅读。

《中国科学院战略生物资源计划2024年度工作报告》中国科学院实验动物平台

编 委 会
主   编:中国科学院战略生物资源计划管理委员会办公室
本册专家组(按姓氏拼音排序):
     杜 凯 多曙光 胡晓燕 吕龙宝 孙永华 邵云云 田 勇
     吴宝金 杨 明 朱晓晓
本册编写组(按姓氏拼音排序):
     白 丽 毕玉海 陈国元 杜 凯 多曙光 符 婷 海 棠
     韩 峰 黄景新 李翠娥 李 娜 刘 春 吕龙宝 潘鲁
     曲 巍 孙 强 孙永华 田 勇 王可品 翁忠辉 谢丽分
     徐 佳 俞慧清 张 帆 张瑞丰 张 爽 赵世颖 周 涛 
     朱晓晓

前  言

战略生物资源是保障国家生物安全与生物经济发展的基石,是支撑生命科学研究、生物技术创新和生态文明建设的核心战略储备。中国科学院战略生物资源计划作为我国生物资源保护与利用的关键力量,始终致力于统筹整合优质资源,构建高效协同的收集保藏与共享体系。本报告系统集成了中国科学院植物园、生物标本馆、生物遗传资源库、实验动物平台和生物多样性监测与研究网络五大收集保藏网络及其组成单元的年度工作进展,全面呈现了战略生物资源保藏、研究与服务的整体态势。
中国科学院战略生物资源计划始终坚持资源保藏、开发利用与数据共享的深度融合,通过体系化建设与协同化运作,在维护国家生物安全、推动生物经济发展、支撑生态文明建设等方面发挥了不可替代的作用。本报告的编撰旨在全面梳理中国科学院战略生物资源计划年度工作成果,总结经验与挑战,为后续工作部署提供参考,也为社会各界了解我国战略生物资源保护与利用现状搭建交流平台。未来,我们将继续秉持创新、协同、开放、共享的理念,持续提升战略生物资源的保藏能力、研究水平与服务效能,为保障国家生物战略安全、实现人与自然和谐共生贡献更大力量。
中国科学院战略生物资源计划管理委员会办公室
            2025年1月

第1章 中国科学院实验动物平台概况

1.1 中国科学院实验动物平台工作组概况

1.1.1 平台定位

2006年,在财政部专项经费支持下,中国科学院全面整合系统内动物实验机构,组建中国科学院实验动物平台。十几年来,中国科学院始终紧紧围绕“四个率先”“两加快一努力”目标要求,胸怀“国之大者”,勇担时代重任,把抢占科技制高点作为核心任务,组织开展抢占科技制高点攻坚行动,为加快实现高水平科技自立自强提供实验动物资源与技术平台的重要支撑。

1.1.2 平台组成

中国科学院实验动物工作组成员如表1-1所示。中国科学院实验动物工作组下设平台如表1-2所示。
表1-1 中国科学院实验动物工作组成员
工作组成员
主任田 勇中国科学院生物物理研究所研究员
成员多曙光中国科学院动物研究所高级工程师
杜 凯中国科学院遗传与发育生物学研究所高级工程师
吴宝金中国科学院分子细胞科学卓越创新中心研究员
吕龙宝中国科学院昆明动物研究所研究员
孙永华中国科学院水生生物研究所研究员
表1-2 中国科学院实验动物工作组下设平台
工作组下设平台
序号平台名称依托单位负责人联系人联系方式
1中国科学院动物研究所实验动物平台中国科学院动物研究所多曙光韩 峰hanfeng@ioz.ac.cn
2中国科学院动物研究所北方大动物研究基地中国科学院动物研究所海 棠王素素haitang@ioz.ac.cn
3中国科学院昆明动物研究所灵长类研究中心中国科学院昆明动物研究所吕龙宝谢丽分xielifen@mail.kiz.ac.cn
4中国科学院生物物理研究所实验动物平台中国科学院生物物理研究所田 勇朱晓晓zhuxiaoxiao@ibp.ac.cn
5中国科学院遗传与发育生物学研究所实验动物平台中国科学院遗传与发育生物学研究所杜 凯赵世颖syzhao@genetics.ac.cn
6中国科学院微生物研究所实验动物平台中国科学院微生物研究所毕玉海张瑞丰zhangruifeng@im.ac.cn
7中国科学院心理研究所实验动物平台中国科学院心理研究所黄景新段 青duanq@psych.acxn
8中国科学院理化技术研究所实验动物平台中国科学院理化技术研究所张 维曲 巍quwei@mail.ipc.ac.cn
9中国科学院分子细胞科学卓越创新中心动物实验技术平台中国科学院分子细胞科学卓越创新中心吴宝金陈国元chenguoy@sibcb.ac.cn
10中国科学院脑科学与智能技术卓越创新中心实验动物平台中国科学院脑科学与智能技术卓越创新中心孙 强李春杨lichunyang@ion.ac.cn
11中国科学院上海营养与健康研究所实验动物平台中国科学院上海营养与健康研究所翁忠辉郭慧霞hxguo@sinh.acn.cn
12中国科学院上海免疫与感染研究所实验动物平台中国科学院上海免疫与感染研究所俞慧清俞慧清hqyu@siii.cas.cn
13中国科学院上海药物研究所实验动物平台中国科学院上海药物研究所李 娜李 娜nali@simm.ac.cn
14中国科学技术大学实验动物平台中国科学技术大学白 丽解 迪xiedi@ustc.edu.cn
15中国科学院杭州医学研究所实验动物平台中国科学院杭州医学研究所符 婷符 婷futing@him.cas.cn
16中国科学院武汉病毒研究所实验动物平台中国科学院武汉病毒研究所安学芳张 帆zhangf@wh.iov.cn
17中国科学院水生生物研究所国家斑马鱼资源中心中国科学院水生生物研究所孙永华潘鲁湲luyuanpan@ilib.ac.cn
18中国科学院广州生物医药与健康研究院实验动物平台中国科学院广州生物医药与健康研究院李翠娥李翠娥li_cuie@gibh.ac.cn
19中国科学院深圳先进技术研究院实验动物平台中国科学院深圳先进技术研究院王立平周 涛zhoutao@siat.ac.cn

1.2 数据汇总

中国科学院实验动物工作组2024年度数据汇总如表1-3所示。 
表1-3 中国科学院实验动物工作组2024年度数据汇总
项目平台名称2024年新增(种)累积总数(种)
保藏情况中国科学院动物研究所50450
动物研究所北方大动物研究基地1040
中国科学院昆明动物研究所国家非人灵长类实验动物资源库16 40946 772
中国科学院生物物理研究所40480
中国科学院遗传与发育生物学研究所129917
中国科学院微生物研究所0265
中国科学院心理研究所035
中国科学院理化技术研究所2020
中国科学院分子细胞科学卓越创新中心2781 800
中国科学院脑科学与智能技术卓越创新中心61401
中国科学院上海营养与健康研究所65515
中国科学院上海免疫与感染研究所20407
中国科学院上海药物研究所80361
中国科学技术大学100100
中国科学院杭州医学研究所2525
中国科学院武汉病毒研究所病毒易感基因工程小鼠资源库40163
中国科学院水生生物研究所国家斑马鱼资源中心5183 461
中国科学院广州生物医药与健康研究院36310
中国科学院深圳先进技术研究院40228
资源共享资源使用情况国内(种)40 411
国外(种)46
与资源共享利用有关重大会议(次)20
科研产出依托平台承担科研项目(项)1 087
依托平台发表科研论文(篇)1 812
依托平台出版科研专著(部)8
社会服务科普参观人数(人)31 660
资质认证与培训人数(人)3 113
接待社会咨询量(次)10 912

第2章 2024年度平台重大科研产出

2.1 平台重大成果

2.1.1 取得的重要科研成果

1. 衰老的时空编程及干预

2024年,中国科学院动物研究所牵头的团队在期刊Cell和Nature Aging上分别以“Metformin decelerates aging clock in male monkeys”“Spatial transcriptomic landscape unveils immunoglobin-associated senescence as a hallmark of aging”“Targeting aging and age-related diseases with vaccines”为题发表研究论文。该研究通过建立体内衰老细胞谱系示踪技术并结合系统空间转录组,精确定位和追踪体内衰老细胞和微环境的动态变化,并解析其驱动器官衰老的机制;以衰老细胞为时空坐标,揭示免疫球蛋白超载在衰老和器官失稳中的关键作用;通过构建评估生理年龄的灵长类衰老时钟体系,为二甲双胍等的衰老干预措施提供了量化评估工具(图2-1)。该研究成果“衰老的时空编程及干预”入选2024年度“中国生命科学十大进展”。
图2-1 空间转录组图谱揭示免疫球蛋白相关衰老表型

2. 开发逆转座子基因工程新技术,实现全RNA介导的基因精准写入

2024年7月,中国科学院动物研究所团队在期刊Cell上以“All-RNA-mediated targeted gene integration in mammalian cells with rationally engineered R2 retrotransposons”为题发表研究论文。该研究首次突破了以RNA作为供体助力功能基因尺度的大片段DNA基因组精准定点整合的难题,解析了自然界中R2逆转座子元件的生物多样性,并通过供体RNA与R2Tg蛋白工程化改造,在多种哺乳动物细胞系、原代细胞中实现大片段基因(>1.5kb)的高效精准整合,在小鼠受精卵中最高整合效率超过60%(图2-2)。
图2-2 开发全RNA介导的、高效精准的哺乳动物细胞大片段功能基因写入工具

3. 获得健康存活的体细胞克隆恒河猴

2024年1月,中国科学院脑科学与智能技术卓越创新中心团队在期刊Nature Communications上以“Reprogramming mechanism dissection and trophoblast replacement application in monkey somatic cell nuclear transfer”(重编程机制解析及滋养层置换在猴体细胞核移植中的应用)为题发表研究论文。该研究在国际上首次成功利用体细胞核移植技术得到健康存活的恒河猴,为理解灵长类动物体细胞核移植重编程过程和推动构建精准遗传修饰的恒河猴模型奠定了坚实基础(图2-3)。
图2-3 克隆恒河猴

4. 揭示脊椎动物中旁着丝粒异染色质的从头建立机制

2024年7月,中国科学院生物物理研究所团队在期刊Nature和Nature Communications上以“Targeting pericentric non-consecutive motifs for heterochromatin initiation”“Pramel15 facilitates zygotic nuclear DNMT1 degradation and DNA demethylation”为题发表研究论文。该研究开发了一种能够鉴定特定基因组位点附近蛋白质组的技术,揭示了脊椎动物中旁着丝粒异染色质的从头建立机制(图2-4)。该研究成果入选2024年度“中国生命科学十大进展”,不仅推动了生命科学研究和技术创新,也为展示宣传我国生命科学领域的重大成果提供了有力支撑。
图2-4 组成型异染色质的研究历史

2.1.2 参与的重大国家项目

2024年,中国科学院动物研究所参与承担了国家重点研发计划“实验动物新品种、新品系开发与评价”“实验动物共性关键质量评价技术标准研究”等项目,完成基因编辑实验动物(大鼠、小鼠)质量评价技术规范标准草案3项,该草案已通过北京市实验动物标准化技术委员会专家论证,达到标准立项要求;中国科学院脑科学与智能技术卓越创新中心和中国科学院昆明动物研究所承担了国家重点研发计划“灵长类实验动物育种、繁育、SPF猴培育及资源保护研究”项目;中国科学院昆明动物研究所支撑服务于构建基因编辑猕猴模型的技术体系-3、非人灵长类与树脑疾病模型创建与关键技术研究等国家科技重大专项;中国科学院生物物理研究所动物实验中心参加了国家重点研发计划“肠道菌群与多种重大疾病关联的动物模型创建与应用研究”等项目;中国科学院分子细胞科学卓越创新中心参与了国家重点研发计划子项目“果蝇和线虫发育代谢资源库的系统构建与分析”等项目。

2.2 平台建设情况

2024年,共有7家子平台获得中国合格评定国家认可委员会(CNAS)证书,分别为中国科学院昆明动物研究所、中国科学院动物研究所小动物平台、中国科学院动物研究所北方大动物研究基地、中国科学院生物物理研究所、中国科学院脑科学与智能技术卓越创新中心、中国科学院遗传与发育生物学研究所,以及中国科学院分子细胞科学卓越创新中心。其中,中国科学院动物研究所北方大动物研究基地是国内首家通过CNAS认可的实验猪生产和实验平台。同时,中国科学院动物研究所实验动物中心进一步完善优化实验动物福利伦理审查和监督管理流程,认真落实相关工作,成功申请并顺利通过中国实验动物学会组织的实验动物福利伦理工作评价现场评审,获得五星级(最高级)评价,成为国内首家获得五星级评价的啮齿类动物屏障环境设施,为争创国际一流实验动物中心奠定了坚实基础。2024年中国科学院实验动物资源建设取得重要进展,通过整合院属单位优质资源,进一步拓展了实验动物平台的服务体系。中国科学院动物研究所北方大动物研究基地、中国科学院理化技术研究所实验动物平台、中国科学技术大学实验动物平台及中国科学院杭州医学研究所实验动物平台四家机构正式纳入院级实验动物资源体系。此次战略布局显著增强了实验动物资源的储备能力,持续深化实验动物支撑平台在生命科学、医药研发等关键领域的专业化服务效能,为全院科研创新提供强有力的基础保障。
朱晓晓、徐佳、田勇撰写

第3章 成员单位年度工作进展

3.1 中国科学院动物研究所实验动物平台

3.1.1 简介

中国科学院动物研究所实验动物平台是啮齿类小动物平台,拥有3个获CNAS认可证书的实验动物设施(总建筑面积约5000m2),配套一流的仪器设备,建立标准化的管理体系,并组建专业的人才队伍。该平台资源库收集保藏大鼠、小鼠等较多品种品系动物资源,拥有多款具有自主知识产权的基因工程大鼠、小鼠模型,用于资源共享的品种品系达450余个。例如,该平台自主研发的新冠小鼠模型Rosa26-PGK-hACE2和重度免疫缺陷小鼠模型NXG在基因功能研究、人类疾病研究和生物医药研发等方面发挥重要作用。此外,该平台承担国家重点研发计划“实验动物新品种、新品系开发与评价”“实验动物共性关键质量评价技术标准研究”专项子课题研究任务。该平台的实验设施、设备、技术服务以及动物模型资源库均面向社会开放共享,为支撑和服务我国生命科学研究与医药创新发展持续贡献力量。

3.1.2 重大成果情况

2024年,中国科学院动物研究所实验动物平台作为子课题任务负责人参与承担了国家重点研发计划“实验动物新品种、新品系开发与评价”“实验动物共性关键质量评价技术标准研究”两项重点专项的研究,完成基因编辑实验动物(大鼠、小鼠)的质量评价技术规范标准草案3项,现已通过北京市实验动物标准化技术委员会专家论证,达到标准立项要求。两项国家重点研发项目顺利通过中期考核,为我国新实验动物资源开发评价和建立现有实验动物关键质量评价体系奠定坚实的基础。

3.1.3 亮点工作

1. 支撑研究所重大科研产出,取得突破性成果

(1)衰老的时空编程及干预
该平台支撑中国科学院动物研究所刘光慧、曲静研究员团队开展动物实验。该团队通过建立体内衰老细胞谱系示踪技术并结合系统空间转录组方法,精确定位并追踪体内衰老细胞和微环境的动态变化,并解析其驱动器官衰老的机制;以衰老细胞为时空坐标,揭示了免疫球蛋白超载在衰老和器官失稳中的关键作用;通过构建可评估生理年龄的灵长类衰老时钟体系,为二甲双胍等的衰老干预措施提供了量化评估工具(图3-1)。研究团队利用上述研究成果,发表了2篇研究论文(发表于期刊Cell)和1篇综述文章(发表于期刊Nature Aging)。上述研究成果为衰老研究提供了新范式,拓宽了其科学边界,也为衰老及其相关疾病的临床干预奠定了坚实基础,受到国际专业期刊的亮点评价。该研究成果“衰老的时空编程及干预”入选2024年度“中国生命科学十大进展”。
图3-1 衰老的时空编程及干预
(2)开发逆转座子基因工程新技术,实现全RNA介导的基因精准写入
2024年7月8日,中国科学院动物研究所团队在期刊Cell上以“All-RNA-mediated targeted gene integration in mammalian cells with rationally engineered R2 retrotransposons”为题发表研究论文。该研究首次突破了以RNA作为供体助力功能基因尺度的大片段DNA基因组精准定点整合的难题,解析了自然界中R2逆转座子元件的生物多样性,并通过供体RNA与R2Tg蛋白工程化改造,在多种哺乳动物细胞系、原代细胞中实现大片段基因(>1.5kb)的高效精准整合,最高效率超过60%(以小鼠受精卵为例)。该研究聚焦RNA供体具有更低的免疫原性、可被非病毒载体有效递送、能在细胞内迅速降解且无随机整合风险等特点,创新性地为基于靶向DNA整合的临床应用提供了工程化R2工具,同时为进一步优化逆转录转座子系统提供了启示,也为通过外源功能基因的精准写入来干预多种不同位点基因突变导致的单基因遗传缺陷等疾病、开发更通用的基因与细胞疗法,开拓了广泛的应用前景(图3-2)。
图3-2 开发全RNA介导的、高效精准的哺乳动物细胞大片段功能基因写入工具
(3)揭示溶酶体细胞器动力学调控神经发生的现象和机制
2024年1月8日,中国科学院动物研究所团队在期刊Developmental Cell第59卷第1期以“Lysosomal dynamics regulate mammalian cortical neurogenesis”为题发表封面文章。研究团队观察到,在小鼠和人大脑皮层神经发生过程中,溶酶体存在不对称继承现象,这揭示了内吞溶酶体通过不对称继承来调控转录本的选择性翻译,进而发挥维持细胞干性的功能。此外,分化子细胞未继承溶酶体,而是通过增强自噬产生新生的自噬溶酶体,促进细胞命运重塑。这项研究不仅阐明了大脑皮层发育中的溶酶体动力学特征,而且进一步揭示了依赖于细胞器行为的细胞命运调控新机制(图3-3)。
图3-3 皮层发育中的溶酶体动态变化
(4)开发器官和细胞双重特异性mRNA靶向递送技术
2024年10月10日,中国科学院动物研究所团队牵头在期刊Advanced Materials上以“Simplified lipid nanoparticles for tissue- and cell-targeted mrna delivery facilitate precision tumor therapy in a lung metastasis mouse model”为题发表研究论文。该研究通过结合基于脂质纳米颗粒(LNP)的器官靶向递送与mRNA序列的受控表达,开发了一种器官和细胞双重特异性的mRNA-LNP递送平台,简称SELECT平台。该平台通过系统优化构建了三组分LNP,可将mRNA靶向递送到肺脏、肝脏和脾脏;同时,通过在mRNA骨架中引入特定的microRNA(miRNA)靶点的反向互补序列,实现了mRNA在靶组织特定细胞类型中的受控蛋白质表达(图3-4)。该研究开发了一种简化LNP平台与工程化mRNA结合的精准肿瘤治疗策略,显著提升了mRNA疗法对肺转移肿瘤的治疗效果。这一策略不仅为实现精准肿瘤治疗提供了新的技术方向,具有重要的临床应用潜力,也为开发针对其他特定细胞类型的mRNA疗法展现了广阔的应用前景。
图3-4 SELECT技术介导器官和细胞双重特异性mRNA递送

2. 参与实验动物国家标准的修订与宣贯工作

作为主要参加单位(第三完成单位),参与完成国家标准《实验动物 环境及设施》(GB 14925—2023)的修订与宣贯工作。该标准于2024年6月实施,相关工作已获得“实施首都标准化战略朝阳区补助资金项目”支持。

3. 完善实验动物管理体系建设

2024年,中国科学院动物研究所实验动物平台修订完善了管理体系文件,发布了第四版管理体系文件,通过了中国合格评定国家认可委员会(CNAS)评审组专家对中国科学院动物研究所干细胞楼实验动物设施开展的全要素年度现场监督评审,并获得保持认可资格的决定书(图3-5,图3-6)。通过获得CNAS认可,极大地促进了中国科学院动物研究所实验动物规范化管理,并达到国内实验动物行业领先水平。
图3-5 中国科学院动物研究所科研平台中心获得CNAS实验动物机构认可证书
图3-6 中国科学院动物研究所科研平台中心获得CNAS认可决定书

4. 提升实验动物质量和福利伦理水平

2024年,中国科学院动物研究所实验动物平台进一步完善优化实验动物福利伦理审查和监督管理流程,认真落实实验动物福利伦理审查及监督工作,成功申请并顺利通过中国实验动物学会组织的实验动物福利伦理工作评价现场评审,获得五星级(最高级)评价,成为国内首家获得五星级评价的啮齿类动物屏障环境设施,为争创国际一流实验动物中心奠定了坚实的基础(图3-7)。
图3-7 中国科学院动物研究所实验动物中心通过中国实验动物学会实验动物福利伦理工作评价

3.1.4 学术交流与培训

1)2024年9月,中国科学院动物研究所实验动物平台多曙光主任受邀参加了第十七届中国实验动物科学技术年会,并以《中国实验动物学会实验动物机构福利伦理评价介绍》为题作专题培训报告。
2)2024年10月,中国科学院动物研究所实验动物平台多曙光主任受邀参加了实验动物资源开发和福利伦理评价学术论坛,并在实验动物机构认证工作委员会工作会议上以《实验动物机构福利伦理评价工作进展及面临的挑战》为题作专题报告。
3)2024年10月,中国科学院动物研究所实验动物平台兽医主管王祎曦受邀参加了实验动物资源开发和福利伦理评价学术论坛,并在青年论坛上以《兽医在实验动物福利伦理审查中的作用和审查关注点的思考》为题作报告。
4)2024年9月,中国科学院动物研究所实验动物平台动物实验技术主管韩峰受邀参加了第十七届中国实验动物科学技术年会,并以《高度免疫缺陷小鼠(NXG)的研发及应用》为题作专题报告。
5)2024年,动物研究所实验动物平台共组织开展北京市实验动物从业人员上岗证培训与考核两次,所内外共计225人参与,考核通过率为99.1%;向全所研究组提供实验动物中心管理规范理论和实操的培训和考核,共计353人参与,首次通过率为98.6%,未通过人员经过补考,现均已获得实验动物屏障设施门禁授权。

3.1.5 国际合作

2024年4月,实验动物中心主任多曙光作为专家委员会委员,参与组织了2024年(第十一届)北京实验动物科学国际论坛。

3.1.6 获奖情况

1)中国科学院动物研究所实验动物平台王祎曦荣获“2024年度北京实验动物行业优秀管理者”荣誉称号。
2)中国科学院动物研究所实验动物平台霍琼荣获“2024年度北京实验动物行业先进个人”荣誉称号。
韩峰、多曙光撰写

3.2 中国科学院动物研究所北方大动物研究基地

3.2.1 简介

中国科学院动物研究所北方大动物研究基地(以下简称“基地”)是中国科学院动物研究所着眼于我国畜牧业和人类医学未来发展而设立的大型科研服务平台,主要针对以猪为代表的大动物分子育种和生物医学等相关领域开展重要战略研究,具体涵盖家畜重要功能基因挖掘和品系培育、人类疾病大动物模型创制及干细胞临床前评价等方面。基地占地约20000m2,拥有大动物饲养设施19栋(总面积7100m2),并持有实验动物生产许可证和实验动物使用许可证。基地小型猪年生产能力可达7000余只(图3-8),并配套建设了涵盖分子、细胞、胚胎、手术及检测功能的实验设施(面积2000m2)(图3-9)。
图3-8 实验小型猪生产设施
图3-9 实验小型猪使用设施
自成立以来,基地立足于小型猪、灵长类、牛、羊等大动物,先后在生物医药动物模型、农业种质资源培育等领域积累了丰厚资源,包括通过ENU诱变获得的小型猪基因突变模型资源群体、利用CRISPR/Cas9技术获得的首个小型猪模型,以及通过应用胚胎补偿技术创制的猴猪异种嵌合体、高度免疫缺陷猪等多项世界首创性资源(图3-10)。依托各类研究资源,基地先后自主开发猪模型60余种、其他大动物模型8种,建立各类大动物细胞系1500余株、25 000余份,储备生物组织35 000余份,数据90000余条。自主培育的实验小型猪品系“科竹”因其高标准、体型小等优势,受到国内医药评价行业的广泛认可(图3-11)。
图3-10 多项世界首创模型
图3-11 实验小型猪品牌“科竹”
基地注重人才培养和规范管理,拥有由院士、杰青组成的高水平顾问团队,以及由高中初级人员组成的管理和运行团队,是国内首家通过CNAS认可的实验猪生产和实验平台(图3-12)。
图3-12 实验动物许可证和CNAS认可证书

3.2.2 重大成果情况

自成立以来,基地依托动物所强大的科研实力和研究背景,先后承担了多项国家级重点项目,包括基础研究发展计划(973)、国家高技术发展计划(863)、国家重点研发计划、科技部支撑计划和中国科学院战略性先导科技专项(A类,B类)。历经10余年的科研创新和技术沉淀,基地在生物医药动物模型、农业种质资源培育、免疫缺陷大动物培育等领域取得了重大进展,包括通过ENU诱变获得大动物遗传模型资源群体、利用CRISPR/Cas9技术获得人类血友病小型猪模型以及猴猪异种嵌合体等多项世界首创研究成果,并在国际顶级期刊上发表了多篇学术论文,获得了多项发明专利。

3.2.3  亮点工作

1. 突破高度免疫缺陷猪存活时限,建立人免疫系统重建的猪模型

基地建立了高度免疫缺陷猪长期存活体系(存活时长>558天),攻克了基因编辑免疫缺陷猪长期存活的世界性难题(文献报道同基因型猪最长存活时间34天),该体系成功支撑了人体免疫细胞在猪体内的重建研究。免疫重建后的模型猪体内具有T细胞、B细胞、髓系细胞、浆细胞、NK细胞等几乎所有类型的人体免疫细胞。该成果有望为实现基于猪的人免疫细胞制造、开展基于人源化猪的人免疫相关疾病研究提供重要平台,为规模化制备具有高效疾病治疗潜能的人血液和免疫细胞奠定坚实基础(图3-13)。
图3-13 高度免疫缺陷猪模型及造血人源化结果

2. 启动器官移植级别大动物手术和术后恢复室的建设工作,搭建高水平大动物平台

为满足未来生命科学对大动物手术评价和组织器官移植的需求,服务更多器官和组织层面的重建和验证工作,基地克服多重困难,经过多番讨论、调研、研判及合规化采购工作,启动了无菌大动物手术和术后恢复室的建设工作。该设施建成后,具有针对高度免疫缺陷猪的无菌动物手术和术后护理单元以及满足普通级动物高等级器官移植需求的高洁净手术室,可模仿真实场景下的人类器官移植。建成后的平台将成为高水平大动物实验平台,为研究所、中国科学院乃至更广泛的科学研究团体开展器官移植级别实验提供基础支撑条件。

3. 提升实验猪资源水平,建立中国实验猪资源共享服务平台

为提升实验动物和动物模型的质量,基地根据北京市实验动物相关标准和动物疫控管理办法,结合研究团队对实验猪的要求,凝练制定了基地实验猪标准管理体系。该体系包含了相关免疫计划、执行体系、检测体系和监督体系,通过监测群体免疫水平,确保实验猪群健康稳定。根据该管理体系,基地对每一头新生猪开展基础防疫,每个季度对所有实验猪进行群体防疫;期间通过多次采样送检以及自检工作监督防疫效果,切实保障实验猪的品质。基于自身在实验猪管理水平上的基础,针对我国实验猪行业存在的标准参差不齐、饲养管理水平不一、资源查找困难等问题,基地联合国内数家实验猪资源机构,开始筹建中国实验猪资源共享服务平台(图3-14)。该平台建成以后,将推动我国实验猪资源保护和规范化管理,并逐步实现品系化、标准化,提升我国实验猪资源的展示和共享水平,为生命科学研究提供更多的便利。
图3-14 中国实验猪资源共享服务平台

4. 编写技术规范,助力我国基因编辑大动物领域发展

目前基因编辑小型猪、犬在基础研究、疾病模型构建和异种器官移植构建中发挥着越来越重要的作用,而目前国内缺乏统一的制备和质量控制标准,导致不同实验室之间的结果难以比较和重复。因此,基地联合实验动物中心和北京市实验动物管理办公室,共同起草了《基因编辑小型猪制备与质量控制技术规范》《基因编辑犬制备与质量控制技术规范》《基因编辑饲养繁育技术规范》标准草案,旨在规范基因编辑小型猪、犬的制备方法和质量控制流程,提高实验的标准化和可操作性,进而促进我国基因编辑大动物领域的研究和应用。

3.2.4 学术交流与培训

2024年度,基地科研人员参加多场培训交流活动,包括2024年(第十一届)北京实验动物科学国际论坛、2024年查士利华(Charles River)亚洲短期培训、实验动物福利伦理专题培训会、猪模型国际会议和知识产权专员培训等。通过这些活动,科研人员不仅探讨了实验动物科学对生物医药发展的重要推动作用,明确了提升实验动物研究的质量和可靠性、优化实验动物管理和福利、促进动物伦理建设的方向;而且及时掌握了猪模型在异种器官移植、人类疾病模型和生物育种领域的最新进展,同时增强了知识产权工作对基地知识创新的保障和促进作用。
海棠撰写

3.3 中国科学院昆明动物研究所非人灵长类动物资源平台

3.3.1 简介

中国科学院昆明动物研究所非人灵长类动物资源平台拥有国际实验动物评估和认可委员会(AAALAC)认证、中国合格评定国家认可委员会(CNAS)认可(全国首家)、驯养繁殖许可证、生产许可证、使用许可证等12项认证认可资质,是国内实验动物资质最全的单位之一,实验动物管理已达到国际标准与规范。2019年,平台获科技部、财政部批准建设国家非人灵长类实验动物资源库,建立了集资源保存、利用、服务于一体的规范化管理运行体系,是一个适合开展重大疾病研究、药物研发的灵长类实验动物资源平台和实验平台,在神经生物学、生殖生物学、病毒免疫学、行为生态学、保护生物学和转基因研究等领域取得了世界公认的成果。
平台现保藏猕猴、短尾猴、熊猴、食蟹猴、平顶猴、狨猴、滇金丝猴等8个物种3300余头非人灵长类动物和3200余个树、组织样本4.67万份、疾病动物模型25个、数据143 000余条(含4个专题数据库)。2024年,进一步优化非人灵长类和树资源平台,提升团队专业水平,严格规范实验动物的质量管理,扩大对外服务影响。全年通过共享服务提供实验猴、树和实验鼠共7117只,样品7682份,数据12.23万条。

3.3.2 重大成果情况

2024年,平台充分发挥资源优势,支撑服务成效显著。支撑服务构建基因编辑猕猴模型的技术体系-3、非人灵长类与树脑疾病模型创建与关键技术研究)、灵长类实验动物育种、繁育、SPF猴培育及资源保护研究等国家科技重大专项、国家重点研发计划项目19项;支撑服务猕猴多组学数据库与实验动物新型科研基础设施体系构建、猕猴母婴分离后正性干预的效果研究、云南省贺争鸣专家工作站等省部级项目17项;支撑中国科学院深圳先进技术研究院李汉杰团队发现外周神经系统新型巨噬细胞,该研究成果相关论文被国际学术期刊Cell接收;支撑基于深度学习的猕猴面部识别亲属鉴定系统,涉及面部识别技术领域,获授权国家发明专利。

3.3.3 亮点工作

1. 代表性科研成果

(1)揭示猕猴精原干细胞的表观特征图谱和干细胞稳态关键调控因子
2024年11月,中国科学院昆明动物研究所团队牵头在期刊Nucleic Acids Research上以“Epigenetic characterization of adult rhesus monkey spermatogonial stem cells identifies key regulators of stem cell homeostasis”为题发表研究论文。该研究通过Smart-seq2单细胞RNA-seq技术及自主研发的基于单细胞基因网络的计算分析方法,获得了成年猕猴精原干细胞及前体细胞的高分辨率图谱,并建立了猴精原干细胞纯化富集方法,以及通过短暂培养获得高度模拟体内前体细胞的方法。在此基础上,系统分析比较了猴精原干细胞和体外分化前体细胞的转录组、染色质开放性及多种组蛋白修饰(H3K4me1、H3K4me3、H3K27me3、H3K9me3和H3K27ac)的变化特征,首次描绘了灵长类精原干细胞的表观特征图谱,鉴定出调控猴精原干细胞的转录因子及多个重要的信号通路,发现了灵长类和小鼠精子发生过程中存在不保守的调控特征,并验证了TGF-β通路在灵长类精原干细胞干性维持和体外扩增培养中的重要作用(图3-15)。这些发现为建立灵长类精原干细胞体外培养体系提供了重要的参考依据(图3-15)。
图3-15 猕猴精原干细胞表观特征解析
(2)通过北平顶猴艾滋病模型揭示血液病毒组如何参与疾病进展过程
2024年10月,中国科学院昆明动物研究所团队在期刊Science Advances上以“Large expansion of plasma commensal viruses is associated with SIV pathogenesis in Macaca leonina”为题发表研究论文。该研究对11只北平顶猴感染猴免疫缺陷病毒(SIV)不同阶段的血液病毒组及细胞因子谱进行解析发现,SIV感染致使血液指环病毒和其他共生病毒在慢性期急剧扩张,表现为遗传多样性和丰度增加;指环病毒和其他共生病毒在SIV感染中的作用不同,指环病毒在急性感染期与SIV载量负相关、与CD4+T细胞数正相关,其扩张还与炎症因子水平和疾病进展指标相关;短期抗逆转录病毒治疗(ART)未显著逆转血液病毒组的扩张趋势。此外,该研究新注释1387个灵长类指环病毒开放阅读框1(ORF1)序列,其中约53.9%为新种,分成464个谱系,大部分序列首次出现于慢性感染期,并在ART治疗期间持续存在。该研究提示,血液指环病毒在SIV感染中具有多元作用,为理解其生物学功能及在感染性疾病中的作用提供新的见解,但是血液病毒组在SIV/HIV致病机制中的作用尚需在HIV-1感染者中验证(图3-16)。
图3-16 SIV感染过程中北平顶猴血液病毒组的演化及作用
A. SIV感染北平顶猴模型构建;B. SIV感染过程中血液病毒组的演化;C. SIV感染过程中血液指环病毒与SIV和免疫系统的动态关系
(3)发现灵长类大脑新细胞类型起源与特化的分子调控机制
2024年12月,中国科学院昆明动物研究所团队牵头在期刊Cell Genomics上以“Single-nucleus multi-omics analyses reveal cellular and molecular innovations in the anterior cingulate cortex during primate evolution”为题发表研究论文。该研究发现,人与猕猴的兴奋性神经元亚型ET显著高表达超一半的已知纺锤形神经元(VEN)标记基因,且与小鼠L5-PT神经元关系密切,由此推测VEN可能起源于类似L5-PT的神经元亚型。研究团队筛选出16个人与猕猴共有的VEN标记基因和20个人类特异的VEN标记基因,这些基因的高表达特征反映出VEN在灵长类起源和人类特化过程中的分子特征。小鼠子宫电转实验证实,PCSK6、ADAMTSL3、CDHR3这三个标记基因的调控改变,可能是VEN出现的分子机制。此外,团队解析了人类特异序列改变对ACC细胞基因表达调控的影响,构建基因调控网络并发现显著信号,这在一定程度上解释了该序列改变对大脑ACC基因表达及人类高级认知功能的影响,为神经科学研究提供了新视角(图3-17)。
图3-17 跨物种单细胞多组学解析灵长类大脑演化过程中的细胞和分子创新

2. 科普活动

中国科学院昆明动物研究所联合云南省科学技术厅等单位启动“揭秘自然·解码生物多样性”科普项目。该项目旨在深入贯彻落实习近平生态文明思想、筑牢国家西南生态安全屏障,以实际行动践行习近平总书记关于科技创新的重要论述和科学普及“两翼理论”,既是落实习近平总书记对云南“三个定位”重要要求之一“生态文明建设排头兵”的积极尝试,也是第二次青藏高原综合科学考察研究成果的生动展示。该科普项目邀请10余位科学家,以第二次青藏科考为背景,从生物多样性的五大内涵出发,围绕生命科学四大热点领域,录制10堂公益、全开放的科普公开课。该科普课程作为校本教育体系的有益补充,以激发科学兴趣、弘扬科学精神、提升科学素质为目的,将进一步助推科学知识普及、科学思想传播和科学好奇心培养,为实现高水平科技自立自强、建设世界科技强国厚植科学文化土壤。

3. 亮点工作

1)申报研制标准9项,其中1项通过国家标准化管理委员会立项答辩,3项地方标准通过立项初审,5项团体标准处于征求意见阶段;申请专利4项,其中2项已获得授权。
2)国家非人灵长类实验动物资源库在线服务系统通过二级等保测评、完成公安部二级等保备案,有效保障系统自身安全运行。
3)成功举办国家实验动物资源库发展交流会议,会议期间深入了解非人灵长类实验动物国家资源平台和科研平台,为加强各资源库的交流合作、提升共享服务水平及支撑国家科技创新奠定坚实基础。

3.3.4 学术交流与培训

2024年8月7~10日,平台联合云南省实验动物学会共同举办了2024年实验动物科技创新发展学术交流会。会议聚焦实验动物科学领域的热点和难点问题,围绕实验动物与人类健康、实验动物科学的创新与发展两大主题展开探讨。通过会议,参会人员不仅了解了学科研究动态和最新进展、提高了学术交流水平、促进了不同学术思想的融合,而且共同探讨了行业概况与发展方向,构建了合作平台。此次会议不仅有效提升了中国科学院实验动物平台在全国的影响力,而且是院地合作的典范,对推动全国及院内实验动物行业的高质量发展具有重要意义。

3.3.5 国际合作

11月23日,中国科学院昆明动物研究所主办了灵长类表型与遗传研究国际研讨会(International Symposium on Primate Phenotype and Genetics,ISPPG 2024)。来自美国、德国、西班牙、日本和中国的14位专家作了专题报告,专题报告内容围绕灵长类动物基因组学、灵长类模式动物疾病模型与机制、灵长类动物干细胞及发育生物学三个主题。此次国际研讨会围绕灵长类动物研究前沿领域和重大科学问题,分享了相关领域发展的最新成果,共同探讨了灵长类动物研究领域的未来发展趋势。会议达成了加强在灵长类动物研究领域不同方向交叉合作的共识,为推动全球非人灵长类动物研究注入了新动力。

3.3.6 获奖情况

1)中国科学院昆明动物研究所微视频作品《根深叶茂——模式动物表型与遗传研究设施(灵长类设施)的根与叶》入选国家档案局建设项目档案微电影二类作品。
2)2024年,平台子课题负责人吕龙宝荣获中国兽医协会授予的“2024年‘新华杯’卓越实验动物兽医”荣誉称号。
吕龙宝、谢丽分撰写

3.4 中国科学院生物物理研究所实验动物平台

3.4.1 简介

中国科学院生物物理研究所实验动物平台拥有设施规模达2000m2以上,由4个正压屏障环境(SPF级)与2个负压屏障环境(ABSL-2)构成。其中,2个负压屏障环境共饲养500余笼,4个正压屏障环境共饲养6000余笼,全面采用IVC独立通风饲育系统(图3-18),保障实验动物饲养环境的安全与稳定。目前,平台长期繁育的动物品系超200种,技术支撑团队包含2名正高级人员与3名副高级人员。平台在动物模型构建方面成果显著,以小鼠模型为主要方向,每年运用CRISPR/Cas9基因编辑技术成功制备约20个拥有自主知识产权的小鼠新品系,为科研工作持续输送优质的实验动物资源。
图3-18 生物物理所实验动物设施
平台于2021年9月正式获得中国合格评定国家认可委员会(CNAS)颁发的《实验动物机构认可证书》(注册号:CNAS LA0012),成为全国第11家获得CNAS实验动物机构认可的机构,也是中国科学院北京地区首家通过认可的实验动物机构。经过三年的运行,平台于2024年8月通过了CNAS实验动物机构监督评审,结果显示平台的管理体系及实验室运行等方面持续符合CNAS实验动物机构认可的要求。未来,平台将进一步优化质量管理体系,提升专业技术和管理水平,为研究所科研工作提供更坚实的基础支撑和服务保障。

3.4.2 重大成果情况

1. 揭示脊椎动物中旁着丝粒异染色质的从头建立机制

2024年7月4日,中国科学院生物物理研究所团队在期刊Nature上以“Targeting pericentric non-consecutive motifs for heterochromatin initiation”为题发表研究论文。该研究开发了一种能够鉴定特定基因组位点附近蛋白质组的技术,揭示了脊椎动物中旁着丝粒异染色质的从头建立机制(图3-19)。该研究成果入选2024年度“中国生命科学十大进展”,不仅推动了生命科学研究和技术创新,而且为宣传我国生命科学领域重大成果提供了有力支撑。
图3-19 组成型异染色质的研究历史

2. 顺利通过实验动物使用许可证换证验收

2024年4月,平台顺利通过了实验动物使用许可证换证评审验收。实验动物使用许可证是从事实验动物领域相关活动的基础条件,有效期为5年。为做好此次许可证换发验收工作,平台提前数月组织自检自查,维修维护设施设备、完善升级管理软件,确保验收工作的顺利完成。

3.4.3 亮点工作

1. 揭示抗病毒记忆B细胞的表观遗传记忆

2024年3月29日,中国科学院生物物理研究所团队在期刊Science Advances上以“Antiviral memory B cells exhibit enhanced innate immune response facilitated by epigenetic memory”为题发表研究论文。该研究团队前期以噬菌体Qβ衍生的病毒样颗粒(Qβ-VLP)作为小鼠的模式抗原。该抗原可诱导长寿命的生发中心(germinal center,GC)反应,且其诱导的记忆B细胞(MemB)可在小鼠体内稳定存在一年以上,并以较高亲和力与抗原结合,与人体中鉴定的MemB高度相似。在研究抗病毒MemB的表观遗传信息时,研究团队发现抗病毒MemB同时具有适应性免疫记忆和天然免疫记忆的特征(图3-20)。
图3-20 表观遗传的改变使得Qβ+ MemB再遇到抗原时倾向于增强抗病毒基因的转录

2. 揭示小鼠母源蛋白Pramel15促进合子DNA去甲基化机制

2024年8月25日,中国科学院生物物理研究所团队在期刊Nature Communications上以“Pramel15 facilitates zygotic nuclear DNMT1 degradation and DNA demethylation”为题在线发表研究论文。该研究发现,小鼠母源蛋白Pramel15能够通过降解受精卵细胞核中的DNMT1来控制细胞核内DNMT1蛋白水平,首次揭示了早期胚胎细胞核中存在依赖于蛋白酶体的DNMT1调控机制,进而助力受精后合子DNA去甲基化(图3-21)。
图3-21 早期胚胎发育过程中DNA甲基化重编程的调控机制

3. 揭示枸杞子“耐寒暑”功效的科学内涵

2024年9月4日,中国科学院生物物理研究所合作团队在期刊The FASEB Journal上以“Lycium barbarum polysaccharide increases thermogenesis and energy metabolism through modulation of the gut microbiota to confer resistance to cold temperatures”为题在线发表研究论文。研究团队以C57BL/6小鼠为实验模型,经长期枸杞多糖处理后发现,其能维持冷刺激下小鼠的体温,该作用通过促进白色脂肪组织棕色化、增加能量消耗和产热来实现。机制研究表明,枸杞多糖可改变小鼠肠道菌群结构,提升短链脂肪酸相关水平,促进肠道胰高血糖素样肽-1(GLP-1)释放,进而激活内脏脂肪(iWAT)中的CREB/PGC1α信号通路,最终增强产热(图3-22)。该研究首次揭示了中药“耐寒暑”功效的科学内涵,为同类中药的功效解读提供了依据,而枸杞多糖也有望成为高寒地区人群的安全膳食补充剂。
图3-22 枸杞多糖通过调节肠道菌群增加产热和能量代谢来增加对冷应激的耐受性

4. 揭示果糖通过抑制M1型肿瘤相关巨噬细胞的极化促进结直肠癌发生发展的新机制

2024年10月28日,中国科学院生物物理研究所合作团队在期刊Cell Metabolism上以“Hexokinase 2 senses fructose in tumor-associated macrophages to promote colorectal cancer growth”为题发表研究论文。研究团队利用多种小鼠结直肠癌模型发现,高果糖饮食通过下调肿瘤微环境中巨噬细胞(尤其是M1-like TAMs)的比例,促进小鼠结直肠癌的发生和生长。有意思的是,果糖对巨噬细胞极化的抑制作用并不依赖于其下游代谢物,而是通过直接促进己糖激酶(HK2)与肌醇1,4,5-三磷酸受体Ⅲ型(ITPR3)的相互作用来实现(图3-23)。该研究揭示了果糖作为信号分子通过抑制M1-like TAMs极化促进结直肠癌发生和生长的新功能,丰富了果糖调控细胞活性的作用机制。
图3-23 高果糖饮食促进结直肠癌进展的机制

3.4.4 学术交流与培训

1)2024年1月起,中国科学院生物物理研究所实验动物平台为确保科研人员持续具备CNAS认可工作所需的技术及管理水平,特在平台内部组织了40余次组内培训。
2)2024年5月19日,中国科学院生物物理研究所以“揭开生命奥秘的魔法”为主题顺利举办第二十届公众科学日活动。
3)2024年,中国科学院生物物理研究所实验动物平台举办了“北京市实验动物从业人员岗位证书”培训班,研究所150余人参加了此次培训并取得证书。
4)2024年,中国科学院生物物理研究所实验动物平台先后参加了中国实验动物学会、北京实验动物学学会、北京实验动物行业协会组织的学术交流活动,以及动物生物安全二级实验室建设与管理学术研讨会。

3.4.5 获奖情况

1)朱晓晓荣获“2024年度北京实验动物行业优秀管理者”荣誉称号。
2)高星荣获“2024年度北京实验动物行业先进个人”荣誉称号和中国兽医协会授予的“2024年‘新华杯’卓越实验动物兽医”荣誉称号。
徐佳、朱晓晓、田勇撰写

3.5 (中国科学院遗传与发育生物学研究所)实验动物平台

3.5.1 简介

(中国科学院遗传与发育生物学研究所)实验动物平台是集动物饲养、资源保藏和动物实验于一体的综合技术支撑与服务平台,现有工作人员总数33人。平台设施总面积6299m2,可提供成熟的专项技术服务,包括动物代管、行为学实验、电生理实验、抗体制备、遗传资源保存等。
西楼设施总面积3865m2,含正压屏障设施1230m2,已取得大鼠、小鼠“实验动物生产许可证”“实验动物使用许可证”双证书。该区域配备21种行为学仪器,可开展小鼠运动、摄食、情绪、社交、睡眠、学习记忆和昼夜节律等多种行为学检测,为所内外课题组提供了大鼠、小鼠寄养和行为学实验等技术服务。
东楼动物设施于2024年启动修缮工作,计划建成大鼠、小鼠的屏障设施,兔、豚鼠的普通级设施,以及水生动物斑马鱼、青、非洲爪蟾的饲养繁育设施。可为所内外课题组提供动物寄养、抗体制备等技术服务(图3-24)。
图3-24 东楼升级改造后的外景图
2024年,该平台向中国科学院战略生物资源计划实验动物平台网站新提交了60个实验动物品系信息,并对152个品系的名称和详细信息进行了核实。平台根据中国合格评定国家认可委员会(CNAS)的要求,完成了CNAS实验动物机构自查工作,在实际工作中不断改进,维持了CNAS认可资格。

3.5.2 重大成果情况

动物实验平台支撑(中国科学院遗传与发育生物学研究所)承担了国家自然科学基金项目18项、国家重点研发计划项目8项、中国科学院项目7项、科学技术部其他项目2项、科技创新2030重大项目2项,其中2024年新增项目5项。平台为科研团队提供了模式动物(小鼠、大鼠、实验鱼、非洲爪蟾)的饲养繁育、行为学实验、电生理实验、代谢实验、抗体制备、动物净化、胚胎和精子冻存复苏、胚胎移植、转基因操作等技术支持。平台为上述项目的顺利实施提供了有力的支撑和保障,2024年支撑研究所课题组发表科研论文12篇。

3.5.3 亮点工作

1. 代表性科研成果

(1)破解颅咽管瘤治疗难题:从精准模型构建到创新疗法的全方位探索
2024年12月19日,(中国科学院遗传与发育生物学研究所)团队在期刊Science Translational Medicine上以“Modeling craniopharyngioma for drug screening reveals a neuronal mechanism for tumor growth”为题在线发表研究论文。该研究通过构建精准的动物模型、解析肿瘤的转录组特征、开展高通量药物筛选,并结合神经调控研究,系统揭示了颅咽管瘤的发生与发展机制,鉴定出潜在的治疗药物,为这一疑难肿瘤的治疗提供了全新的研究思路和方向(图3-25)。
图3-25 颅咽管瘤的模型构建、药物筛选和神经调控机制
(2)揭示脊髓损伤纤维瘢痕细胞的起源
(中国科学院遗传与发育生物学研究所)研究团队在期刊Nature Communications上以“Heterogeneous fibroblasts contribute to fibrotic scar formation after spinal cord injury in mice and monkeys”为题发表研究论文。该团队利用单细胞测序技术对细胞进行分析,确定了周细胞/血管平滑肌细胞、血管成纤维细胞、脊膜成纤维细胞特异表达的基因。进而,该团队通过谱系示踪与单细胞测序结果联合分析发现,无论脊髓损伤是穿透性还是非穿透性,周细胞/血管平滑肌细胞均非纤维性瘢痕的主要来源,脊膜成纤维和血管周围成纤维细胞才是瘢痕的主要来源;脊髓损伤后,来源于蛛网膜和硬脊膜的成纤维细胞主要分布于脊髓损伤中心,而血管周围成纤维和软脊膜成纤维细胞主要分布于损伤两端(图3-26);脊膜来源的成纤维激活后,会表达高水平的胆固醇合成相关基因,以及Ⅰ型胶原和纤维连接蛋白等外基质基因;而血管周围成纤维细胞和软脊膜成纤维细胞会高表达Ⅳ型胶原和层粘连蛋白等外基质基因,并参与脂质运输/储存与血管生成。
图3-26 脊髓损伤后纤维瘢痕异质特征示意图
A. 正常脊髓;B. 损伤后脊髓
(3)揭示吡哆醇依赖性癫痫中嘧啶从头合成的破坏影响海马成体神经发生和认知能力
吡哆醇依赖性癫痫(pyridoxine-dependent epilepsy,PDE)是一种罕见的常染色体隐性遗传病,在新生儿中会反复发作。该研究首先通过Aldh7a1f/f::Nestin-Cre小鼠构建了PDE小鼠模型,该小鼠模型能够表现临床病症特点。为了进一步探究ALDH7A1在成体神经发生中的作用,研究人员构建了Aldh7a1f/f::Nestin-CreERT2::Ai14(Aldh7a1-iKO)小鼠模型。尽管Aldh7a1-iKO小鼠并未出现自发性癫痫发作,它们仍然在海马体依赖的认知测试中表现出明显的障碍。此外,该基因型小鼠表现出明显的海马成体神经发生异常,并且这种异常无法被高剂量的吡哆醇治疗所挽救。为了探究ALDH7A1介导的赖氨酸分解代谢调节神经发生的机制,该团队通过体外实验发现,只有在AASA/P6C处理下,NSCs才表现出与ALDH7A1缺陷的NSCs一致的增殖和分化上的缺陷。转录组分析进一步显示,在ALDH7A1缺陷的NSCs中,嘧啶代谢受到损害,而这种损害与吡哆醇的水平无关。此外,AASA/P6C给药还导致参与嘧啶从头合成的基因表达降低,而外源性嘧啶给药则可以治疗ALDH7A1缺陷小鼠的成体神经发生缺陷和认知障碍。因此,ALDH7A1的缺失引起赖氨酸代谢中有毒代谢产物的积累,进而损害嘧啶的从头合成,从而抑制海马成体神经发生缺陷和认知能力受损,而嘧啶给药可以挽救成体神经发生缺陷和认知障碍。综上所述,该研究不仅阐明了癫痫患者存在智力障碍的潜在机制,而且为治疗癫痫患者的智力障碍提供了潜在的策略。该研究由(中国科学院遗传与发育生物学研究所)研究团队于2024年4月发表于期刊Science Advances(图3-27)。
图3-27 本研究发现简图

2. 平台共享率高

2024年,平台共为32个课题组和53个课题组提供了专项技术服务。内容包括大鼠、小鼠寄养8200笼,多克隆抗体制备动物数817只,动物行为学实验使用机时4777h,完成净化小鼠品系82个,小鼠品系冷冻保存129个,电生理技术服务1624h(图3-28)。
图3-28 膜片钳系统
2024年,动物实验平台共支撑研究所发表科研学术论文12篇。其中一项研究系平台工作人员主导参与并发表,该研究首次报道在家犬模型上建立脑片电生理记录体系,揭示了社交障碍模型犬的神经元结构与功能异常特征(图3-29)。
图3-29 Shank3突变犬皮层神经元兴奋性增强、树突棘密度降低

3. 科普教学活动

作为北京实验动物学学会科普基地和研究所的科普展示平台,以开放共享的理念积极参加科普活动,2024年度平台承接科普教学活动5次,包括农业农村部管理干部学院高级技术专业技术人员理论业务培训班“科技创新推动农业遗传育种”现场教学活动(图3-30)等,共接待参观300余人。
图3-30 “科技创新推动农业遗传育种”现场教学活动

3.5.4 学术交流与培训

2024年参加了第十一届北京实验动物科学国际论坛、2024神经科学发展论坛、第十一届兽医大会等学术交流。平台成功举办主题为“实验动物生物安全”的实验动物管理工作行业交流会和“实验动物资源建设与发展2024”学术交流会,持续提高同行影响力。
平台开展面向科研人员的动物实验中心集中培训1次,定期开展动物保定、编号、取血、给药等实验动物技术操作培训多次,共培训113人。举办北京市实验动物从业人员岗位证书培训班,94人获得上岗证(图3-31)。
图3-31 实验动物从业人员岗位证书培训

3.5.5 国际合作

王秀杰受邀赴日本参加“首届亚太生物信息学联合大会”国际学术会议,并作大会报告,分享研究组的研究成果,促进学术交流与合作。
许操研究员应邀赴英国参加2024年CEPAMS学术论坛及剑桥大学桑斯博里实验室学术研讨会,并作学术报告,与参会专家对研究课题进行深度交流和合作探讨。
孟文翔研究员参加2024年中日纳米光学与创新国际研讨会及学术访问大阪大学,并作会议报告,展示了研究组的最新研究进展和成果,提升了在相关研究领域的学术影响。

3.5.6 获奖情况

平台荣获“2024年度北京实验动物行业先进集体”荣誉称号。祝飞鹏、芦鑫琳荣获2024年度北京实验动物行业先进个人称号,杜凯荣获卓越实验动物兽医和北京青年优秀科技论文奖。祝飞鹏荣获中国科学院遗传与发育生物学研究所2024年度“优秀个人”。
汪迎春、孟文翔研究员荣获2024年度中国科学院遗传与发育生物学研究所“益海嘉里优秀导师奖”。田烨研究员荣获2024年“科学探索奖”和2024年中国科学院大学“朱李月华优秀教师奖”。
赵世颖、杜凯撰写

3.6  中国科学院微生物研究所生物安全与动物实验平台

3.6.1 简介

中国科学院微生物研究所生物安全与动物实验平台包括生物安全三级实验室[(A)BSL-3]、动物生物安全二级实验室(ABSL-2)(图3-32,图3-33)和正压屏障动物设施,面向生物医药、食品卫生相关领域科研院所、教研院校,以及相关企业提供开放共享的科研支撑平台。该平台的所有实验设施严格按照国家相关建设技术标准建设,配备了一系列先进的实验仪器设备,并获得国家相关部委和专业机构的检测、审核、认证认可和使用/实验活动许可。该平台拥有一支专业的管理团队和技术支撑团队,依照国家相关法律法规,严格执行相关安全管理规范和技术标准,确保实验室的规范管理和安全运行,可提供满足用户需求的实验室设施、仪器设备和相关的技术指导及专业培训。
图3-32 (A)BSL-3核心区
图3-33 ABSL-2内走廊
生物安全三级实验室总面积为736.55m2,共有5个核心区,包含1个BSL-3实验室核心区和4个小动物ABSL-3实验室核心区(可同时开展细胞实验),可满足在细胞和小动物水平上,安全操作常规量经空气传播的危害等级为二类的病原微生物,可从事病原体的分离、纯化、培养、检测和体内及体外感染实验。为有效保障多项国家重大任务的顺利实施,研究所在原有动物实验设施地点分区域进行装修和改造。改、扩建后一层为ABSL-2实验室,二层为正压屏障动物设施。平台既有完善的硬件保障系统,又有完善的生物安全管理体系,实验室管理体系文件保障了各项实验室活动从人员管理、培训考核、审核审批到实验活动安全监督、感染性材料和实验动物可追溯性管理、实验室消毒、废弃物处置及文件管理等工作的顺利开展。
ABSL-2实验室面积为328m2,饲养量为1200笼,共有10个核心区,配有病理实验室1间、隔离检疫室1间、转换实验室1间、小动物CT室1间,剩余分为3个区,拟操作的病原类型分别为细菌、真菌、病毒。
正压屏障动物设施面积为380m2,饲养量为3000笼,共有9个核心区,配有隔离检疫室1间、实验室8间。

3.6.2 重大成果情况

1. 平台动物实验设施改、扩建项目

在原有动物实验设施地点,对D座一层、二层部分区域进行装修和改造,改造建筑面积708m2,项目总投资984万元。改、扩建后D座一层为ABSL-2实验室,面积为328m2;二层为正压屏障动物设施,面积为380m2;三层为(A)BSL-3实验室,面积为736.55m2,并由平台进行独栋管理。ABSL-2实验室、正压屏障动物设施已完成改建,并获得实验动物使用许可证。

2. 实验动物福利伦理审查

平台团队协助研究所完成实验动物福利伦理审查工作,负责课题项目申报阶段、项目获批后及开展实验前的动物福利伦理初审,反馈修改意见,帮助项目申请人员修订动物实验工作内容、完善实验操作中动物福利,全年共审核160余份。此外,平台还负责对已经开展的动物实验进行实验动物福利伦理的监督管理工作。

3.6.3 亮点工作

1. 研发新型“二合一”猴痘病毒重组蛋白疫苗

2024年1月,中国科学院微生物研究所团队在Nature Immunology上以“Rational design of a ‘two-in-one’ immunogen DAM drives potent immune response against monkeypox virus”为题发表论文。该研究通过抗原结构指导的多表位嵌合策略,创新性地设计了一款“二合一”的猴痘病毒重组蛋白疫苗——DAM,实现了单一免疫原对猴痘病毒两种感染性病毒粒子的全面保护,其对猴痘病毒的中和能力是传统减毒活疫苗的28倍,为猴痘病毒的防控提供了更为安全和可规模化的替代性疫苗方案。

2. 揭示马赛克纳米颗粒诱导沙贝冠状病毒广谱应答的免疫基础

中国科学院微生物研究所团队在Cell Reports上以“Mosaic RBD nanoparticle elicits immunodominant antibody responses across sarbecoviruses”为题发表论文。该研究发现马赛克纳米颗粒能诱导产生针对不同沙贝冠状病毒谱系保守表位的免疫优势抗体,揭示了疫苗诱导广谱抗体应答的免疫基础。研究团队首先评价马赛克纳米颗粒疫苗免疫的血清对沙贝冠状病毒(clade 1a、clade 1b和clade 3)假病毒的中和抗体水平,发现能诱导产生更高的交叉结合与中和抗体。对抗原特异性的生发中心B细胞(BGC)进行单细胞B细胞受体测序(scBCR-seq),发现马赛克纳米颗粒诱导产生的BCR大量使用胚系基因对IGHV14-3:IGKV14-111。研究团队又进一步选择最常见的遗传相似BGC克隆簇进行抗原结合谱分析,发现这类抗体具有广谱的交叉反应活性,可与clade 1a、clade 1b和clade 3谱系受体结合结构域(RBD)发生结合。IGHV14-3:IGKV14-111代表性优势单克隆抗体(mAb)M2-7表位竞争和冷冻电镜结构分析发现,其与泛沙贝冠状病毒mAb S2H97竞争很强,其靶向保守的RBD-8位点与S2H97在SARS-CoV-2 RBD的作用足迹重叠程度很大。

3.6.4 学术交流与培训

1. 参加外部生物安全培训工作

平台非常重视实验室生物安全培训工作,2024年安排技术负责人、设施设备负责人、文件管理员参加国家卫生健康委组织的国家高等级实验室培训,分别在中国疾病预防控制中心、中国医学科学院培训基地进行培训。

2. 应急演练

平台于2024年6月开展了实验室内部实验活动意外事故及设施设备故障的应急演练,完成生物安全柜内溢洒、利器刺伤、动物抓伤或咬伤、小鼠逃逸、实验操作人员晕倒或昏迷、电力故障、送排风系统故障、离心机故障的应急演练,并拍摄了培训视频。

3. 员工内部培训

平台注重工作人员的继续教育与能力提升,参加“实验动物国家标准宣贯培训班”、“上海实验动物科学论坛”、“实验动物福利与ARRIVE 2.0指南”专题活动、“实验动物伦理审查与监管”培训、“中国科学院微生物2024年新职工培训”、“实验动物麻醉技术主题学术活动”、“解读GB 14925—2023”、“学用新思想 青春建新功 青年理论学习网上专题班”、“2024年第十一届Charles River Short Course”、“B-M安全培训会”、“中国科学院党纪学习教育专题班”、“生物安全与实验动物”培训、“实验动物科技政策宣讲暨生物安全专题培训”、“实验动物资源建设与发展2024暨北京实验动物学学会第十一届第一次会员大会”。

3.6.5 获奖情况

2024年度北京实验动物行业协会会员单位工作经验交流会于12月6~7日在北京召开,各会员单位代表300余人参加会议,会上对先进集体和先进个人进行了表彰。中国科学院微生物研究所在2024年度北京实验动物行业工作中做出突出贡献,获得荣誉证书(图3-34)。
图3-34 荣誉证书
毕玉海、张瑞丰、张爽撰写

3.7 中国科学院心理研究所实验动物平台

3.7.1 简介

中国科学院心理研究所实验动物平台是一个公用、共享的科研技术支撑平台,是所级公共技术中心的重要组成部分。平台由啮齿类动物实验室、非人灵长类动物实验室和近灵长类动物实验室三部分组成,总面积超过1000m2。平台配备了系统化的行为观察与分析设备、分子生物学设备以及电生理实验和影像实验设备,共计46台,总价值近3000万元。科研人员通过构建动物模型,结合平台配备的设备,开展了情绪、认知、社会行为、学习记忆及动机等多方面具有心理学特色的研究。此外,平台还为多种精神疾病模式动物的情绪和认知功能障碍的检测与评估提供了重要支撑。
2024年度,平台的实验动物中非人灵长类猕猴数量为20只,近灵长类树数量为50只,啮齿类动物实验区全年保持满负荷运转;全年共构建动物模型14个,包括:母婴分离小鼠模型、可卡因成瘾习惯化模型、CUMS动物模型、睡眠行为监测动物模型、睡眠脑电监测动物模型、TRPV1光遗传鼠模型、Mrgprd光遗传鼠模型、替代性社会创伤应激模型、单次延长应激模型(SPS&S)、早期社会隔离模型、社交挫败模型、自闭症小鼠模型、厌恶刺激的延迟折扣模型、应激小鼠模型。2024年度,平台共支撑国家级及省部级基础科研项目13项,共发表科研论文9篇,充分发挥了科研支撑平台的重要作用。
2024年度,除支撑本单位的科研工作外,平台充分发挥在动物模型构建、行为训练和行为分析等领域的优势,为研究所外10余家单位(包括高校和研究所)的13个科研项目提供了共享服务。这不仅促进了心理研究所与外单位之间的科研合作与交流,还进一步提升了所级公共技术中心在心理学及神经科学基础研究中的支撑与服务能力。

3.7.2 重大成果情况

2024年共获批11项基金支持,包括国家自然科学基金面上项目6项、国家任务/国家科技重大专项3项、自然科学基金委青年项目1项、自然科学基金委区域创新发展联合基金重点支持项目1项。

3.7.3 亮点工作

1. 发现复合社会因素调节社交恐惧行为的免疫基础

2024年3月,心理研究所团队在期刊Journal of Affective Disorders上以“The regulation of social factors on anxiety and microglial activity in nucleus accumbens of adolescent male mice: influence of social interaction strategy”为题发表论文。该研究系统考查了多种社会因素,包括应激类型、社会支持和社交策略,对于青少年社交焦虑和伏隔核脑区小胶质细胞活动的复杂影响及其相互关系。研究发现,社会支持(群养)对于应激诱导的焦虑行为的保护性作用受应激类型的影响,主要表现为其可以缓解情绪应激而非躯体应激小鼠的焦虑情绪(图3-35),这种获益的差异与情绪应激小鼠在社交环境中展示更多的主动社交策略有关。这一过程有中枢免疫介质的参与,尤其是伏隔核脑区小胶质细胞活动的改变值得关注。这些发现为青少年社会焦虑相关障碍的行为和免疫干预策略研究提供了新思路。
图3-35 应激类型与社会支持对社会回避的影响
Social avoidance time:社会回避时间;Social avoidance ratio:社会回避时间比;Pair-housing:群养;Isolation-housing:单养;CON:对照组动物;ES:情绪应激组动物;PS:躯体应激组动物

2. 发现伏隔核-苍白球神经通路是药物戒断后觅药动机强化的神经基础

2024年,心理研究所团队期刊International Journal of Molecular Sciences上以“The mechanism of the nucleus accumbens-ventral pallidum pathway mediated by drug withdrawal-induced high-seeking motivation in cocaine addiction”为题发表研究论文。该研究以大鼠和树为例构建了长期戒断觅药动机模型,利用光遗传等多种先进技术,探索伏隔核(NAc)-腹侧苍白球(VP)介导觅药动机强化的神经机制。研究表明,可卡因自给药大鼠戒断14天后,断点指标检测显示其觅药动机显著强化;即刻早期基因(c-fos)阳性细胞检测发现腹内侧腹侧苍白球(Ventromedial Ventral Pallidum,vmVP)脑区明显激活,钙成像的结果进一步确定vmVP脑区神经元兴奋性增强;化学遗传学实验发现高觅药动机表达与伏隔核-苍白球抑制性投射功能减弱相关;此外,光遗传学技术激活该通路能够阻断高觅药动机的表达。该研究验证了伏隔核- 苍白球神经通路通过去抑制的方式增强腹侧苍白球(Ventral Pallidum,VP)功能,从而介导长期戒断后觅药动机的强化(图3-36)。
图3-36 伏隔核-苍白球神经通路是药物戒断后觅药动机强化的神经基础
注:A. 左上:腹内侧/腹外侧腹侧苍白球光纤埋置与光纤病毒注射;右上:有效鼻触25s内的钙离子光纤记录;下方:自我给药程序时间线。B. 横坐标:训练天数;纵坐标:6h总鼻触次数;注解:有效鼻触,无效鼻触;注射次数。C. 横坐标:戒断第1天,戒断第14天;纵坐标:觅药次数;注解:有效鼻触,无效鼻触。D. 腹内侧腹侧苍白球;光纤病毒。E. 腹内侧腹侧苍白球;横坐标:时间(秒);纵坐标:钙离子荧光信号相对变化率。F. 激活的腹内侧腹侧苍白球;横坐标:戒断第1天,戒断第14天,戒断第28天;纵坐标:钙离子活化程度。G. 腹外侧腹侧苍白球;光纤病毒。H. 腹外侧腹侧苍白球;横坐标:时间(秒);纵坐标:钙离子荧光信号相对变化率。I. 激活的腹外侧腹侧苍白球;横坐标:戒断第1天,戒断第14天,戒断第28天;纵坐标:钙离子活化程度。J. 腹内侧腹侧苍白球病毒表达与光纤埋置位点图。K. 腹外侧腹侧苍白球病毒表达与光纤埋置位点图。

3. 发现内侧前额叶神经元群体编码和调控自发痛的机制

2024年10月,心理研究所团队在期刊Nature Communications上以“A distinct neuronal ensemble of prelimbic cortex mediates spontaneous pain in rats with peripheral inflammation”为题发表论文。该研究构建了慢性疼痛动物模型,长时程追踪动物的疼痛行为学表现,并利用在体电生理记录、神经元活动依赖的标记策略、光遗传学/化学遗传学的神经活动操纵手段,以及病毒介导的神经环路标记等实验技术手段,从电生理特征、行为学功能以及神经环路调控三个维度上揭示了前边缘皮层(prelimbic cortex,PL)中特异性编码慢性炎症疼痛模型中自发性疼痛的神经元群体,初步阐明了内侧前额叶神经元群体编码和调控自发痛的机制(图3-37)。
图3-37 内侧前额叶神经元群体编码和调控自发痛的机制
(S1:初级体感皮层;PL:前边缘皮层;IL:边缘下皮层;Spontaneous pain ensembles:自发疼痛相关神经元集合; Spontaneous pain: 自发性疼痛; Evoked pain: 诱发性疼痛)

3.7.4 学术交流与培训

1)2024年12月27日,主持北京青年托举人才交流沙龙。
2)2024年12月6~8日,参加第四届中国妇幼健康研究会婴幼儿心理健康专委会学术年会暨第十七届中国生理心理学学术研讨会,主持专题。
3)2024年9月26~29日,参加在苏州举办的“中国神经科学学会第十七届全国学术会议”。
4)2024年9月12~14日,参加第十一届北京香山论坛,以“‘见微知著’——从微环境到整体”为题作报告。
5)2024年中国心理卫生协会青少年心理卫生专业委员会第十八届学术大会上徐航博士组织“不良童年经历的影响及干预路径”专题论坛。

3.7.5 国际合作

1)李勇辉研究组在中德科学基金中心支持下,共同举办中德研讨会“Translational Neuroscience of Approach and Avoidance-Implications Substance Use and Comorbid Disorders”。
2)王玮文研究员担任心理神经免疫学领域旗舰期刊BrainBehavior and Immunity的副主编。
3)王玮文研究员担任应激研究领域重要期刊Neurobiology of Stress的编委。
4)王玮文研究员在国际心理神经免疫学研究学会(PNIRS)年会组织亚洲PNI进展专题研讨。
5)2024年中国神经科学学会(CNS)年会上王玮文研究员与PNIRS亚洲分会联合组织专题研讨。
黄景新撰写

3.8 中国科学院理化技术研究所实验动物平台

3.8.1 简介

中国科学院理化技术研究所生物材料与制品研究检测中心成立于2017年,通过了国家认证认可监督管理委员会资质认定(CMA)与中国合格评定国家认可委员会(CNAS)认可评定,专业从事生物材料与制品的研究检测评价,包括生物材料与制品的检验检测、临床前生物安全性评价、动物有效性试验研究、标准方法学研究、咨询培训等工作。
在财政部、中国科学院与理化技术研究所的共同支持下,平台不断凝练自身特色,完善仪器设备(200多台套),建设人才队伍(50余人),建设符合药物非临床研究质量管理规范(GLP)管理要求的医疗器械检验与评价专用实验室和动物实验设施(图3-38,图3-39),搭建行业专家领衔的研究技术服务团队。中心秉持“诚信、公正、科学、准确”的质量方针,促进国家医疗器械基础研究和科技成果转化,坚定不移地支持国家实施创新驱动发展战略。
图3-38 大动物手术室
图3-39 猪、狗、猴一体笼
中心致力于提供生物材料与医疗器械临床前有效性评价用动物生物资源的收集、创制、保藏与共享服务,支撑院重大战略与重点任务的实施。2024年度中心构建了多种疾病模型,并服务于各研究所、高校和医院,包括脑电极植入动物模型、复合感染性疾病动物模型、心血管疾病动物模型、骨相关疾病动物模型、泌尿系统疾病动物模型、皮肤相关疾病动物模型、眼科疾病动物模型、肿瘤疾病动物模型和口腔相关疾病动物模型等。

3.8.2 重大成果情况

1. 积极开展生物材料相关研究与转化

2024年度平台共发表21篇SCI论文,其中中国科学院1区文章10篇;获授权专利6项;获申请专利8项。平台积极承担、参与、支撑完成多项国家重大科研项目。

2. 参与开展了用于创伤快速止血的多糖止血粉产业化研究

平台支撑开展了理化所自主研发的快速止血的多糖止血粉的研发与注册取证,基于平台在生物材料方向的研究与评价基础,成功完成了多糖止血粉的前期验证与性能评价。该多糖止血粉通过大鼠肝脏出血模型证实,具备快速止血性能。经第三方机构盲评,该多糖止血粉可使平均止血时间从221s缩减至62s,使平均出血量从575mg减少至37mg,优于国际标杆产品Celox止血粉(平均止血时间144s,平均出血量622mg)。此外,不同于Celox止血粉在使用时表现出的显著性个体差异,该多糖止血粉在使用时表现出极小的个体差异。目前该多糖止血粉已按照国家医疗器械标准完成了Co-60辐照灭菌,并且按照《中华人民共和国药典》2020年版(第四部)1101 无菌检查法、《医疗器械生物学评价 第5部分:体外细胞毒性试验》(GB/T 16886.5-2017)、《医疗器械生物学评价 第10部分:刺激与皮肤致敏试验》(GB/T 16886.10-2017)、《中华人民共和国药典》2020年版(第四部)1142 热原检查法、《医疗器械生物学评价 第6部分:植入后局部反应试验》(GB/T 16886.6-2022)的相关内容,通过了无菌、体外细胞毒性、皮肤刺激、皮肤致敏、热原反应、植入反应检验,获得了系列第三方检测报告。该多糖止血粉将可能为快速止血提供重要保障。

3.8.3 亮点工作

1)初步建立了脑机接口评价平台,购置脑立体定位仪、神经电生理信号分析仪等仪器设备搭建硬件基础条件;与首都医科大学附属北京天坛医院神经外科开展合作,提升脑神经电极植入动物模型构建与神经电信号分析能力;积极参与培训与学术会议,紧跟研究前沿并开展相关研究与服务。全年开展小鼠电极脑植入模型30余批次,支撑多项科研项目的实施。
2)平台立足自身科研方向成功完成抗菌导尿管的科研转化,完成产品的动物有效性评价与临床试验,通过了国家药品监督管理局医疗器械技术评审中心组织的专家评审,即将取得三类医疗器械注册证;顺利开展了多批次抗菌防垢输尿管支架的动物有效性评价工作,分别进行了兔输尿管原位植入和猪膀胱植入试验,其相较于对照品与进口市售产品显示出更加优异的抗菌防垢效果。
3)参与开展了免疫调控生物活性材料用于组织修复研究,针对慢性创面炎症期急性免疫反应不足、增殖期慢性炎症加重的病理特征,采用免疫调控材料分段联用的策略,为慢性创面愈合全程提供适宜免疫微环境。与使用商业样品(磺胺嘧啶银乳膏)或单独使用两种材料相比,联用方式可显著缩短创面愈合时间,且有助于创面菌清除与组织再生,使伤口表现出更高程度的再上皮化、胶原沉积和血管生成。
4)立足研究所主要研究方向,结合自身资源与优势,持续开展疾病动物模型创制与方法学研究,创建各种疾病动物模型,如兔子人工角膜置换模型(图3-40)、小型猪糖尿病伤口愈合模型(图3-41)、输尿管植入模型(图3-42)、牙种植体植入模型、兔骨植入模型、小鼠肿瘤模型、小鼠柔性电极脑植入模型(图3-43)和大鼠骨质疏松模型等。
图3-40 兔子人工角膜置换模型
图3-41 小型猪糖尿病伤口愈合模型
图3-42 输尿管植入模型
图3-43 小鼠柔性电极脑植入模型

3.8.4 学术交流与培训

积极组织生物相关的学术交流与培训,提升技能拓展影响力。2024年3月参加心血管医疗器械创新发展大会,进行学术交流;4月作为展商参加第89届中国国际医疗器械博览会,加强自身在医疗器械临床前动物模型构建能力方面的技术合作与输出;6月联合冷泉港组织第十一届分子影响技术研讨会,与分子影像行业产、学、研等领域专家探讨分子影像技术在疾病动物模型构建中的应用;9月联合北京实验动物协会举办第1期实验动物从业人员岗位证书培训,此次培训有助于加强研究所内的动物实验、福利伦理与生物安全管理。

3.8.5 国际合作

为积极开展生物材料与医疗器械检测及有效性评价的国际合作,本平台不仅与“一带一路”共建国家保持沟通与交流,还向中国科学院国际合作局申报并筹划医疗器械研究评价相关的国际培训与会议,此外,通过强化与俄罗斯科学院等国外研究机构及企业间的合作,促进技术共享与成果转化。
着力开展“脑机接口”技术国际合作项目,积极参与中国科学院国际合作局或自然科学基金委国际合作项目,与新加坡南洋理工大学共同建设“脑机接口界面双向适配性”体内外评价平台。

3.8.6 获奖情况

2024年12月中心工作人员代表理化技术研究所参加以“抢占科技制高点 锤炼技能促攻坚”为主题的中国科学院第三届职工技能大赛(生物领域),取得团体二等奖、核心技术展示三等奖的优异成绩。
曲巍撰写

3.9 中国科学院分子细胞科学卓越创新中心动物实验技术平台

3.9.1 简介

中国科学院分子细胞科学卓越创新中心动物实验技术平台是小鼠、大鼠、果蝇等实验动物模型制备、繁殖、饲养和表型分析一体化的综合型科研支撑服务平台。动物实验技术平台员工队伍为68人,其中博士5人,高级职称12人(图3-44),配有全套的胚胎显微注射系统、标准化的SPF级实验动物屏障设施和果蝇培养室。平台目前饲养18 000笼实验小鼠和200笼实验大鼠,并冻存保藏了超过1800个品系以上的遗传工程小鼠精子或胚胎,每年承担各类大鼠、小鼠实验2000余批次,并保有果蝇品系约25 000个,包括RNAi、GAL4 drivers、Deficiencies、搜集的自主知识产权品系等,每年可为200多个科研团队提供服务。平台配备小动物血细胞血生化分析仪、行为学分析系统、活体荧光成像系统、动物代谢分析系统、显微CT、小动物活体CT、小动物B超、X-ray辐照仪、胚胎显微注射系统等动物实验设备,可提供动物行为学、影像学与生理学方面的检测分析,服务分子细胞科学卓越创新中心各研究组和国内外多家单位,为相关生命科研工作的开展提供了强有力的支撑。
图3-44 平台人员合影

3.9.2 重大成果情况

1)参与的重大国家项目:动物实验技术平台全力服务并参与基因组标签计划(GTP),该大科学计划获得中国科学院战略性先导科技专项(B类)和上海市市级科技重大专项项目的支持,目标是获得5000余个重要蛋白质标签小鼠。动物实验技术平台2024年为GTP提供了具有3163笼位的独立饲养屏障,并提供了50多例的显微注射服务及相应小鼠的品系冻存,有力保障了项目的高效推进。目前,GTP项目已累计开发细胞模型2300个和标签小鼠模型550个,助力超过120多个研究机构的研发工作。此外,平台参加了国家重点研发计划子项目“果蝇和线虫发育代谢资源库的系统构建与分析”,2024年完成40种模式动物果蝇品系构建,正全力打造建设“国家果蝇资源中心”。
2)支撑国家各相关部门的重要贡献/任务:2024年,分子细胞科学卓越创新中心共发表科研论文136篇,其中73%合计99篇使用了动物实验技术平台,且影响因子越高的论文使用动物实验技术平台服务的比例越高,有力支撑了各项国家和省部级科研任务的完成。
3)支撑地方的重要贡献/任务:动物实验技术平台积极对地方提供共享服务,2024年对外累计提供仪器检测和数据分析服务91次,包括上海市内外28家单位,其中既有科研院所,又有企业单位。这些共享服务助力了科创企业的产品研发以及科研机构承担的项目任务。

3.9.3 亮点工作

1. 平台自身代表性工作进展和成果

2024年,动物实验技术平台主任吴宝金研究员主编的《实验动物胚胎操作实验手册》,在开放获取学术期刊社Bio-protocol正式出版,共包含57个实验方案,覆盖11种实验动物,给相关技术工作提供了详细的参考(图3-45)。2024年,动物实验技术平台获得CNAS实验动物机构认可证书(图3-46),平台的管理规范工作新上一个台阶。
图3-45 《实验动物胚胎操作实验手册》封面
图3-46 CNAS实验动物机构认可证书

2. 平台支撑完成的代表性科研亮点工作

1)支持精神疾病药物研发:分子细胞科学卓越创新中心汪胜研究组利用分子动力学模拟、规模化筛选与动物体内功能验证等手段研发精神疾病药物,提出了一种基于可变形骨架的化学信息学方法的全新药物设计理念,该成果发表于期刊Cell。汪胜研究组共同研发的抗精神分裂症新药(代号I048),2024年12月16日获得国家药品监督管理局颁发的《药物临床试验批准通知书》。平台对汪胜研究组的动物实验进行了全面支撑,且其I048合作团队上海医药集团多次到平台屏障内现场交流考察动物实验情况,对平台提供的动物实验流程控制,特别是人员培训、环境控制、文档管理等方面非常认可(图3-47)。
图3-47 精神疾病药物研发
2)支撑新型细胞示踪技术的建立和应用:分子细胞科学卓越创新中心周斌研究组利用独特的细胞示踪创新技术,独自或合作发表了一系列重大原创成果,包括发现成体肺泡干细胞的再生起源、建立体内细胞衰老的谱系示踪及功能研究技术等。这些成果发表于CellCirculation等权威学术期刊。周斌研究组在动物实验技术平台日常保有1000笼以上的实验小鼠,同时使用平台的多种大型仪器设备进行表型分析。平台提供的各种专业技术服务,对其动物实验数据的获取和分析发挥了不可替代的作用(图3-48)。
图3-48 支撑新型细胞示踪技术的建立和应用
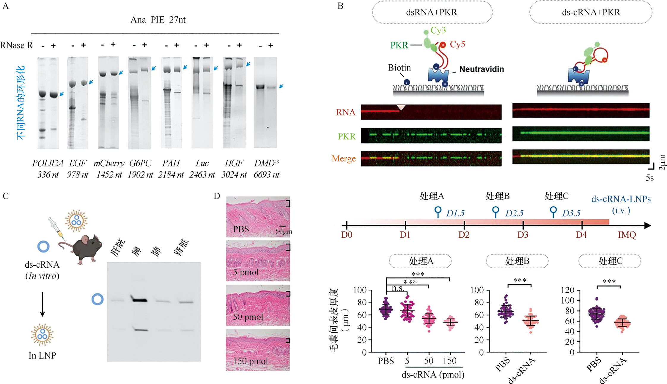
3)助力实现环形RNA适配体在银屑病小鼠模型中的干预治疗:分子细胞科学卓越创新中心陈玲玲研究组关于环形RNA的最新研究进展——“Therapeutic application of circular RNA aptamers in a mouse model of psoriasis”发表于国际学术期刊Nature Biotechnology。该研究通过优化RNA自剪接成环的新方法,可大规模合成低免疫原性的环形RNA适配体,并实现了环形RNA适配体对双链RNA激活的蛋白激酶R(PKR)异常激活相关的炎性疾病小鼠模型银屑病(psoriasis)的干预治疗。动物实验技术平台不仅在陈玲玲研究组的实验小鼠饲养看护和表型分析数据上予以支撑,还提供了多次实验小鼠给药的指导帮助(图3-49)。
图3-49 助力实现环形RNA适配体在银屑病小鼠模型中的干预治疗

3. 科普活动

动物实验技术平台2024年度举办了2次科普活动(图3-50),分别接待幼儿园团队1次,接待小学生团队1次,内容包括科普讲座、动物设施外围和仪器设备参观,同时参与分子细胞科学卓越创新中心公众科学日科普活动1次。
图3-50 科普活动

3.9.4 学术交流与培训

2024年度,动物实验技术平台举办分子细胞科学卓越创新中心动物实验相关培训班37次,包括动物实验上岗证培训、实验动物设施SOP培训、仪器设备原理和实操培训等,合计培训455人次。
动物实验技术平台多次承办上海市实验动物学会的学术交流活动(图3-51),其中主要包括2024年度上海市实验动物学会学术交流年会,此次大会共有3个特邀报告、6个青年学者报告,参会人数达370余人。
图3-51 学术交流活动

3.9.5 获奖情况

1)动物实验技术平台被评选为上海市实验动物学会2024年度学会工作先进集体(图3-52)。
图3-52 被评选为上海市实验动物学会2024年度学会工作先进集体
2)动物实验技术平台主任吴宝金研究员荣获上海市“科技系统工匠”荣誉称号(图3-53)。
图3-53 荣获上海市“科技系统工匠”荣誉称号
3)动物实验技术平台员工沈代表单位参加中国科学院第三届职工技能大赛,荣获生物领域二等奖(图3-54)。
图3-54 荣获中国科学院第三届职工技能大赛生物领域二等奖
4)动物实验技术平台兽医部参加中国食品药品检定研究院组织的能力验证计划,考核结果为满意。
陈国元撰写

3.10 中国科学院脑科学与智能技术卓越创新中心实验动物平台

3.10.1 简介

中国科学院脑科学与智能技术卓越创新中心实验动物平台有实验鼠房、实验猴房、实验狨猴房和非人灵长类研究实验动物平台四个部门,为中心内实验大鼠、小鼠和非人灵长类研究提供全面的支撑和保障,并开展模式动物构建相关的科学研究。
实验鼠房总建筑面积约2500m2,可提供14 000笼的大鼠、小鼠饲养容量。实验鼠房下设检测、胚胎和行为三个技术服务平台,满足中心内啮齿类实验动物质量监控、净化保种和行为学实验等需求。实验猴房饲养食蟹猴和恒河猴,总建筑面积约1200m2,设有14间非人灵长类饲养室、2个运动场及3个隔离观察室。此外,实验猴房配备了实验室、手术室、CT室、疾病检测室、动物解剖室,以及笼具清洗消毒区等辅助设施,全面满足实验和动物管理需求。实验狨猴房成立于2011年,目前饲养狨猴近1000只,专注于小型非人灵长类实验动物的饲养与繁殖、生理和行为学研究,并为相关课题组提供技术支持。非人灵长类研究平台是一个集科学研究与技术服务于一体的综合型研究平台,成立于2009年6月,平台主要任务包括非人灵长类模式动物构建、相关技术研发,以及实验动物知识的科学普及。
非人灵长类研究实验动物平台拥有8200m2的动物饲养区,目前饲养实验猴(恒河猴和食蟹猴为主)超过1400只,设施齐全,功能完善。配备的专业实验区包括显微操作室、胚胎注射室、细胞培养室、兽医监控室、分子检测室、流式细胞室、共聚焦显微室,以及专门的五阴猴培育区等,为非人灵长类研究提供全面的技术支持和理想的实验环境。

3.10.2 重大成果情况

非人灵长类研究平台承担了国家重点研发计划“灵长类实验动物育种、繁育、SPF猴培育及资源保护研究”项目,并作为课题一“猴辅助生殖与人工输精技术建立及特色育种和遗传标记研究”的主要实施单位。该项目已顺利通过中期考核。依托该项目,平台积极推进猴人工输精技术的研发与推广工作,取得了显著成果。
实验狨猴房参与了国家科技创新2030—“脑科学与类脑研究”重大项目子课题“社交隔离狨猴模型构建”。该子课题顺利通过中期考核,研究成果获得高度评价。
在实验猴房的大力支持下,王立平研究组于2024年9月27日在期刊Science上以“Mental programming of spatial sequences in working memory in the macaque frontal cortex”为题发表论文。该研究通过训练猕猴完成空间序列排序工作记忆任务,揭示了猕猴额叶神经元在时序记忆操作中的表征机制和计算原理,为理解灵长类大脑认知功能提供了重要参考。

3.10.3 亮点工作

1. 额叶神经元时序记忆操作编码和计算机制解析

脑科学与智能技术卓越创新中心王立平研究组在期刊Neuron上以“Flexible control of sequence working memory in the macaque frontal cortex”为题发表论文(图3-55)。该工作通过对清醒猕猴进行高通量电生理记录,发现了猕猴额叶皮层内可以分离感觉信息与序列工作记忆信息的群体编码,不同群体神经元的动态活动反映了大脑对序列工作记忆的灵活控制,从而揭示了额叶皮层在信息排序过程中的灵活性。之后,王立平研究组又在期刊Science上以“Mental programming of spatial sequences in working memory in the macaque frontal cortex”为题发表论文。在这项新研究中,团队通过高通量电极阵列记录了猕猴在记忆期间的神经元活动,结果表明在规则提示之前(记忆期1)和之后(记忆期2),群体神经元的工作记忆信号表现出复杂的空间表征。特别是在记忆期1中,不同次序的信息表征在额叶皮层的不同子空间中;到了记忆期2,这些信息会根据新的排序规则重新组织。当排序指令发出后,原本在一个子空间中的信息会转移到另一个子空间,实现记忆内容的重新排序。此外,研究还发现,在信息交换过程中每个子空间会临时招募一个新的子空间来存储信息,直至原有记忆被清空后再进行交换,展示了大脑处理记忆排序的高度组织性和动态性。此外,该研究还识别了一个控制排序过程的规则子空间,其在不同排序规则下表现出不同的动力学轨迹。这些发现不仅为工作记忆的排序操作提供了系统性描述,还阐明了这一基本认知操作如何支持语言理解、项目规划等日常活动,甚至更复杂的因果推断和逻辑推理。研究结果还表明,深入探索猕猴大脑的认知机制可能有助于推动未来类脑计算模块的发展。此外,这些研究发现在理解大脑如何执行这些复杂的认知任务的生物学基础方面提供了新的见解。
图3-55 灵活且精密的大脑控制机器
就像抓物机从众多元素中选择所需的元素并将其放置在正确的位置一样,大脑额叶皮层也能够根据需要控制各个元素进行恰当的排列。

2. 成功获得健康存活的体细胞克隆恒河猴

非人灵长类研究平台团队在2018年首次成功克隆了健康存活的食蟹猴。然而,当尝试使用相同的方法克隆恒河猴时,却遇到了一系列挑战,克隆恒河猴的大多数胚胎在孕早期停止了发育。进一步分析发现,克隆胚胎的表观重编程出现了问题,尤其是父母本等位基因之间的DNA甲基化异常,导致多个印记基因位点上亲本特异性差异DNA甲基化丢失,这被认为是胚胎发育障碍的主要原因之一。为克服这一障碍,团队开发了一项创新技术——囊胚期的滋养层(trophoblast)[也称为滋养外胚层(trophectoderm,TE)]细胞置换技术。该技术涉及将受精卵来源囊胚中的内细胞团(inner cell mass,ICM)移除,得到一个没有ICM的空TE,然后将来自体细胞核移植胚胎的ICM注入空TE腔内,从而得到重构的胚胎(TE细胞置换胚胎)。该技术的成功应用最终使团队能够诞下一只健康存活的克隆恒河猴。此项成果的取得标志着非人灵长类体细胞克隆技术上的又一突破(图3-56)。
图3-56 克隆恒河猴(非人灵长类研究平台提供)

3. 问题解决语言模型开发

2024年12月3日,脑科学与智能技术卓越创新中心杨天明研究团队在Current Biology上以“A Language Model of Problem Solving in Humans and Macaque Monkeys”为题发表论文(图3-57)。该研究开发了一种创新的问题解决层级化决策模型——问题解决语言模型(language of problem solving, LoPS)。该模型在经典街机游戏“吃豆人”中的应用,允许研究者对人类和猕猴在游戏任务中的表现进行定量分析。通过精细的行为数据收集和分析,研究团队揭示了人类与猕猴在面对复杂任务时决策过程的不同。人类表现出较高的策略灵活性和问题解决效率,能够快速适应游戏中变化的环境和挑战。相比之下,猕猴虽然展示了学习进步和某些问题解决能力,但在策略切换和抽象概念应用方面存在明显差距。该研究还探讨了人类和猕猴在游戏中行为进化的模式,发现人类的行为调整更为迅速和高效,能够通过抽象思维快速识别并应对复杂的问题结构。猕猴则需要在反复试错后逐步优化其策略。这些差异不仅体现了认知和决策能力上的种间差异,还指示了大脑在执行复杂任务时的不同神经机制。该研究不仅提供了一个量化工具来比较不同物种的认知能力,还为理解大脑如何结构化实现复杂认知功能提供了新的视角。该成果对未来在人工智能领域内模拟人类认知过程和决策机制具有重要的启示意义,可促进更高效、更灵活的人工智能算法的发展。
图3-57 问题解决模型

4. 实验动物科普工作

非人灵长类研究平台主任孙强积极推动普及实验动物科学知识。他不仅在多个全国性实验动物学术会议上提供了关于实验动物福利和管理的科普讲座,还在受欢迎的科普公众号《实验动物那些事儿》发表了14篇科普短文,累计总阅读量超过5万次,累计转发量超过2000次。此外,为了更系统地普及实验动物科学知识,他还在行业内主流中文期刊《实验动物与比较医学》上开设了一个科普专栏。2024年,孙强在该专栏发表了包括《为什么要开展动物实验》《如果动物实验不严谨》《近交系小鼠培育及其背后的故事》《趣谈实验小鼠的毛色形成》《NOD小鼠培育接力赛》《殊途同归的免疫缺陷小鼠培育史》六篇文章,总共近3万字。这些文章深入浅出地讨论了实验动物的重要性、实验的严谨性以及特定实验动物品种的培育历史和科学意义,旨在提高公众对实验动物研究的理解和支持。这些科普文章不仅增强了公众对实验动物福利和科学研究的关注,还为实验动物科学的普及教育作出了重要贡献。

3.10.4 学术交流与培训

学术交流方面:实验动物平台外出参加学术交流共计21人次,主要涉及设施管理、生物安全、胚胎操作等方面,获得了很多宝贵的管理经验和技术支持,有效提升了部门的技术服务水平。
培训方面:实验动物平台两名职工通过上海市实验动物专业技能培训。一名员工考取执业兽医证,一名员工考取实验动物医师证。对新进实验人员共计培训232人次。饲养岗位职工饲养技能培训及考核共计39人次。
非人灵长类研究平台主任孙强受邀在国内举办的多次实验动物会上作有关实验动物相关科学研究进展、动物福利和管理的报告。

3.10.5 国际合作

2024年8月9~14日,孙强老师及学生刘星辰、博士后李雅去往美国安娜堡参加第九届国际兔生物技术和大型动物模型在转化研究中的应用会议及研讨会(图3-58)。
图3-58 参加国际会议合影(刘星辰提供)
孙强撰写

3.11 中国科学院上海药物研究所实验动物平台

3.11.1 简介

中国科学院上海药物研究所实验动物平台是创新药物研发临床前实验评价研究的技术支撑平台,重点围绕治疗恶性肿瘤、心脑血管疾病、神经精神性疾病、代谢性疾病、自身免疫性疾病等重大疾病药物开发研究,提供动物实验的条件保障和相关的技术服务。实验动物平台主要以相关国家标准、CNAS和AAALAC指南要求为指引,进行实验动物的规范使用和管理、合理调配设施资源的利用、积极组织落实动物计划、保障动物实验研究的有序开展;通过模型动物的生产繁育和种质保持以及胚胎冷冻技术,保障新药研究的质量;通过兽医护理、微生物检测等维护动物福利技术,保障动物实验结果的可靠性。
上海药物研究所目前拥有四个园区五处实验动物设施,分别位于祖冲之路园区、海科路园区、金科路园区以及牛顿路园区,总建筑面积为20 400m2。研究所取得了上海市科学技术委员会颁发的实验动物生产许可证SCXK(沪)2020-0005,许可范围为SPF级小鼠、大鼠,以及普通级猴;取得了实验动物使用许可证SYXK(沪)2020-0042,许可范围为SPF级小鼠、大鼠、地鼠,以及普通级豚鼠、兔、犬、猴;并获得了国家重点保护野生动物驯养繁殖许可证。实验动物设施于2011年整体通过了国际AAALAC认证。新建的牛顿路园区5700m2的动物设施投入使用后,可以开展基因工程小鼠的保种繁育、肿瘤、免疫及基础研究等。
上海药物研究所药物安全评价研究中心是国内较早通过国家药品监督管理局认证的GLP实验室,也是国内率先通过两个欧盟成员国认证的GLP实验室,并且通过了英国药品和健康产品管理局(MHRA)的官方审计,获得临床试验批准,也通过了美国食品药品监督管理局(FDA)的GLP遵从性审查。
上海药物研究所现采用胚胎冷冻、精子冷冻、活体保存等方法进行模型动物种质保持,共计361个品系疾病模型小鼠,涉及恶性肿瘤、心脑血管系统、神经精神系统、自身免疫性和代谢性疾病动物模型,并且配套有独立层面的隔离保种区、IVC繁育饲养区以及胚胎冷冻、移植和显微注射实验室,同时拥有规模化、标准化的狨猴繁育种群,现保存有狨猴69只。

3.11.2 重大成果情况

1)基于实验动物平台开展临床前药理、药效、药代动力学、药物安全性评价等支撑研究,取得了重要科研成果。2024年6月,抗肿瘤新药谷美替尼片在日本获批上市,用于治疗具有METex14跳变的局部晚期或转移性非小细胞肺癌(NSCLC),是我国拥有全球自主知识产权的口服、强效、高选择性的小分子MET抑制剂药物,比同类产品疗效提高20%~38%。该药于2023年3月在国内上市,被国家药品监督管理局药品审评中心(CDE)纳入突破性治疗药物品种,并被美国FDA授予孤儿药资格,为具有METex14跳变的晚期非小细胞肺癌患者提供了更有效的治疗选择(图3-59)。
图3-59 谷美替尼与靶点MET的结合示意图(谷美替尼特异性作用于MET的激酶结构域)
2)2024年度,以实验动物平台为基础支撑的相关在研项目总计304项,合同总金额为92 227.24万元,其中包括恶性肿瘤免疫治疗预测(同位素标记)诊断技术、糖类药物研究关键技术发展及原创品种研发、科技部重点研发计划-前沿生物技术“核酸药物的体内靶向递送关键技术”、自然科学基金委重大研究计划-集成项目“肝癌演进过程中肿瘤及免疫微环境异常糖基化的动态可视化、新功能靶标发现与特异性化学干预”等。

3.11.3 亮点工作

1. 科研成果

基于实验动物平台的有力支撑,2024年上海药物研究所在新药基础性研究与研发方面取得的重要突破和成果如下。
(1)1类抗肿瘤新药HLN601脂质体获批进入临床研究
2024年2月26日,上海药物研究所李亚平研究员领衔研发的1类抗肿瘤新药HLN601脂质体获得国家药品监督管理局的临床试验批准通知书,同意开展临床试验。临床前研究显示,HLN601在胰腺癌等多种动物肿瘤模型中的疗效明显优于临床一线用药,在小鼠、大鼠和比格犬体内具有良好的药代动力学特性和安全性。该新药的临床试验获批有望为胰腺癌等患者提供安全、有效的治疗新选择。
(2)治疗银屑病化药1类新药KYHY2302乳膏获批进入临床研究
2024年11月8日,上海药物研究所柳红研究员、唐炜研究员、许叶春研究员团队联合研发,目前已转化至江苏康缘药业股份有限公司的治疗银屑病化药1类新药KYHY2302乳膏获得国家药品监督管理局颁发的临床试验通知书,同意开展临床试验。KYHY2302具有优良的PDE4抑制活性和细胞水平抗炎活性,展现出良好的动物体内外药效,是一类安全、有效、质量可控的新型银屑病治疗临床候选药物,有望为银屑病患者的临床治疗提供安全有效的治疗新选择。
(3)1类抗生素新药SM-V-61获批进入临床研究
2024年10月24日,上海药物研究所研发的化药1类抗生素新药SM-V-61正式获得国家药品监督管理局的临床试验批准通知书,同意开展临床试验。临床前研究表明,SM-V-61对临床常见的革兰氏阳性(包括耐药)致病菌(如葡萄球菌属、肠球菌属、链球菌属等)的抗菌活性较万古霉素高2~3个数量级、较特拉万星高1个数量级,并且较新一代脂糖肽类抗生素具有更为合理的药代动力学特性和安全性。该新药有望为革兰氏阳性菌,特别是耐药菌(如MRSA、VRE、VISA、VRSA等)感染的患者提供安全、有效的治疗新选择。
(4)化药1类抗肿瘤新药KYHY2303片获批进入临床研究
2024年11月11日,上海药物研究所周兵研究员、李佳研究员团队联合研发的化药1类抗肿瘤新药KYHY2303片获得国家药品监督管理局颁发的临床试验通知书,同意开展治疗复发或难治性恶性血液肿瘤的Ⅰ期临床试验。临床前研究结果显示,KYHY2303具有强效的Src同源磷酸酶2(Src homology phosphatase 2,SHP2)抑制活性,细胞水平表现出极佳的抗血液肿瘤活性。在体内移植瘤和血液瘤模型中,KYHY2303能抑制多种急性髓系白血病肿瘤模型的肿瘤增长,显著延长白血病模型小鼠的生存期,并且具备联合用药潜力。KYHY2303是一类安全、有效、质量可控的恶性血液肿瘤治疗临床候选药物,有望为恶性血液肿瘤患者提供高效的差异化治疗新选择(图3-60)。
图3-60 临床批件国家药品监督管理局官网截图
(5)实验动物使用许可证适用范围变更
上海药物研究所海科路园区4号楼动物设施一楼分子影像负压区域增加了放射性同位素的动物实验许可,可以开展实验犬、猴、兔、大鼠、小鼠的相关研究(图3-61)。同时,该设施内的分子影像平台初步形成了集跨尺度、多模态、高分辨率于一体的功能完备的技术平台,可提供小动物磁共振成像、大动物PET/CT成像、小动物SPECT超声成像、生物发光/荧光成像、拉曼光谱成像等服务,为新药研发的体内外成像与分析评价提供整套解决方案。
图3-61 2024年实验动物使用许可证变更后-增加放射性同位素
(6)原创新药发现能力提升平台(牛顿路园区)拟投入使用
上海药物研究所牛顿路园区5700m2约1.5万笼位大鼠、小鼠的实验动物设施已竣工,投入运行后,将开展基因工程小鼠的保种繁育、肿瘤、免疫及基础研究等。
(7)模型动物种质资源
2023年建立的模型动物种质保持平台、胚胎冷冻移植平台、基因工程小鼠制备平台正常开展工作。平台建立至今,采用活体保存和胚胎冷冻保存361个品系模型小鼠,包括恶性肿瘤、心脑血管疾病、神经精神性疾病、自身免疫性和代谢性疾病等动物模型,并通过研究所内网及院实验动物平台网站公布目录品系,实现共享,同时开展了转基因小鼠的制备工作,构建了PTPN1敲除小鼠,该模型可以开展代谢和心血管疾病的相关研究。拥有标准化的普通棉耳狨猴繁育种群,目前有69只狨猴,开展安全药理及药物安全性评价工作。
(8)动物供应
2024年度为各研究课题提供小鼠9.52万只、大鼠1.21万只、豚鼠56只、兔15只、地鼠56只、犬133只。
实验动物中心完成药物代谢研究中心委托的51批次、404犬次的药代生物样品采集实验,提交样品无污染、无溶血,合格率达100%。
(9)新药证书及临床批件
2024年,1个新药申报上市(利厄替尼),5个新药首次获批临床(HLN601脂质体、VV261、注射用SM-V-61、KYHY2302乳膏和KYHY2303片)。

2. 科普活动

2024年10月26日,上海药物研究所举办“疼痛奥秘解锁,神经科学探梦”——中国科学院第七届科学节活动。科普活动吸引了来自张江集团中学、中医药大学附属浦东实验中学、竹园中学等80多名学生热情参与,其中“神奇的大脑”科普实践环节,志愿者用3D立体成像技术直观地展示了小鼠的脑组织切片和疾病状态下的小鼠肺与皮肤的图片,让同学们对生物组织的微观世界有了更直观的认识,也激发了他们对科学探索的兴趣和创造力(图3-62)。同时,上海药物研究所还举办了“一沪Bio应”系列之“追光奋进者 点燃创新梦”主题活动等多项科普活动,弘扬科学家精神,共有200余名中小学生参加。
图3-62 2024年10月26日举办科普活动-同学观察学习脑组织切片

3. 论文发表及期刊编写

在实验动物技术平台的支撑下,2024年共发表科研论文524篇(其中SCI论文474篇),总的影响因子4454.6、最高影响因子96.3、共被引用821次,高被引论文7篇,热点论文2篇,出版科研专著共1本。
实验动物技术平台参与《自发性脑出血动物模型选择及临床前药物试验指南(2024年版)》的编写,该指南刊登在《实验动物与比较医学》2024年第二期。

3.11.4 学术交流与培训

1)上海药物研究所实验动物管理和使用委员会(IACUC)分别于2024年5月、9月组织全所实验动物从业人员参加实验动物从业人员上岗培训,培训内容涉及IACUC政策、指导原则、标准操作规程,中山、烟台研究基地的动物实验人员参加此次培训,共计300余人次。
2)2024年9~11月,实验动物中心为上海药物研究所2024级研究生开展为期6周22课时的“实验动物福利与实验规范”授课教学,并进行考核。
3)2024年12月3日,实验动物中心联合IACUC组织开展IACUC研讨会,邀请上海市实验动物专家作专题报告,包括《CNAS实验动物机构认可制度介绍及认可准则管理体系要求》《兽医、饲养管理和设施管理在CNAS认可要求》,上海药物研究所本部及中山、烟台研究基地约200名实验动物从业人员参加了此次培训。
4)实验动物技术平台全年对进入动物饲养区域的实验动物从业人员进行了210人次的培训,培训内容包括人员及物品进出培训、操作培训等,从而维持饲养环境的洁净。

3.11.5 国际合作

上海药物研究所与瑞士生物制药公司Idorsia共同建设联合实验室,正常开展药物研发工作。
56人次分别赴美国、意大利、加拿大、丹麦和我国香港、澳门等地参加国际会议,其中包括第63届美国毒理学会年会和博览会、美国癌症研究协会(AACR)年会、欧洲肝病协会学术年会等;访问得克萨斯大学圣安东尼奥健康科学中心、得克萨斯大学休斯敦健康科学中心、贝勒医学院等。

3.11.6 获奖情况

基于实验动物技术平台的使用管理、动物质量控制以及动物实验技术的有力支撑保障,2024年上海药物研究所科研项目及科研人员在新药基础性研究与新药研发方面取得了很好的成绩。
1)果德安研究团队的《中药质量检测技术集成创新与支撑体系创建及应用》获得2023年度国家科学技术进步奖二等奖(图3-63)。
图3-63 2023年度国家科学技术进步奖
2)罗成研究团队的《慢性肝病诊疗关键技术的创新研究与临床应用》获得2023年度上海市科学技术奖一等奖(图3-64)。
图3-64 2023年度上海市科技进步奖
3)李佳研究团队的《血液恶性肿瘤新型靶向药物研发和临床转化》获得2023年度浙江省科学技术进步奖三等奖。
4)冷颖研究团队的《若干植物来源萜类化合物结构与生物活性研究》获得2023年度云南省自然科学奖二等奖。
李娜撰写

3.12 中国科学院上海营养与健康研究所实验动物平台

3.12.1 简介

中国科学院上海营养与健康研究所实验动物平台(以下简称本平台)由国家鼠和兔类实验动物资源库(以下简称资源库)和所级公共技术中心实验动物技术平台(以下简称技术平台)联合组成。资源库是由科技部和财政部联合批准成立,作为全国三十一个资源库之一,本资源库的主要任务是围绕鼠和兔类实验动物资源开展相关的收集、保存、共享等工作,是国内主要的实验动物供种机构之一。技术平台是上海营养与健康研究所公共服务与技术支撑的主要平台之一,面向研究所内外提供实验动物专业化支撑的技术服务。
目前本平台在岳阳路园区和九亭园区共有6380m2的实验动物设施和实验室,现有48名科研与管理人员(其中高级职称20人)组成的综合研发和技术服务团队。本平台存有五大类实验动物资源,其中实验小鼠有960个品系(包括活体和冷冻资源),实验大鼠有11个品系,实验兔有2个品系,豚鼠、金黄地鼠各有1个品系。技术平台配备有多种动物实验仪器,包括小鼠自动代谢分析系统、核磁共振活体组织分析仪、超高分辨率小动物超声影像系统、超高分辨率小动物X射线数字成像系统、四光源小动物立体成像系统、小动物CT成像系统。
本平台汇集国家级资源库和研究所实验动物技术平台的功能,有效构建了实验动物的资源供种和实验动物种质资源保种、资源收集、实验动物技术服务等功能,面向社会和研究所提供专业的实验鼠和兔类种质资源供种、动物实验服务、动物实验技能培训以及全方位的技术支撑和保障。

3.12.2 重大成果情况

2024年国家鼠和兔类实验动物资源库完成了向23个省(区、市)57家单位供种59批次的任务,有力地支持了相关地区的实验动物产业、科研以及生物医药产业发展。
技术平台向研究所课题组提供了全面的实验动物技术服务,有力地支撑了研究所承担的国家科研任务,2024年研究所发表的SCI论文有301篇(其中CNS系列有35篇)涉及实验动物,授权专利有11项。
同时,本平台积极参与科研任务,2024年参与的课题有国家重点研发计划“OSR1促进胃肠间质瘤进展和免疫逃逸的分子机制及靶向干预策略”、国家自然科学基金重点国际(地区)合作研究项目“HIC1促进胃肠间质瘤恶性进展的分子机制及靶向干预策略”。

3.12.3 亮点工作

1.科研成果

上海营养与健康研究所实验动物技术平台支撑了研究所多个研究方向的科研,具体如下。
(1)组织干细胞与免疫研究组揭示了乳腺癌转移前微环境调控的新机制
上海营养与健康研究所在期刊Signal Transduction and Targeted Therapy上以“Macrophages promote pre-metastatic niche formation of breast cancer through aryl hydrocarbon receptor activity”为题发表论文。该研究揭示了巨噬细胞上芳香烃受体(aryl hydrocarbon receptor,AHR)塑造乳腺癌转移前免疫微环境的新机制,并为靶向转移前微环境,增强抗肿瘤免疫提供了潜在的治疗策略。利用小鼠三阴性乳腺癌细胞原位肺转移模型,该研究深入解析了乳腺癌进展过程中肺部巨噬细胞功能的变化特征,发现肺部巨噬细胞AHR活性在乳腺癌进展中呈现动态变化。此外,该研究还揭示了原位肿瘤来源的因子操控远端器官的促肿瘤转移免疫微环境形成的新机制(图3-65)。
图3-65 组织干细胞与免疫研究组揭示了乳腺癌转移前微环境形成的新机制
(2)发现小分子化合物乳酸乙酯通过激活FGF21改善肝损伤与酒精相关性肝病
2024年12月11日,上海营养与健康研究所与合作者在期刊Advanced Science上以“Ethyl lactate ameliorates hepatic steatosis and acute-on-chronic liver injury in alcohol-associated liver disease by inducing fibroblast growth factor 21”为题发表论文。该研究首次发现,小分子化合物乳酸乙酯(蒸馏酒中含量较高的非乙醇物质)通过抑制酒精诱导的肝脏脂质合成,改善肝损伤与酒精相关性肝病(alcohol-associated liver disease,ALD),为探索酒精相关性肝病的临床防治提供了新思路(图3-66)。
图3-66 发现小分子化合物乳酸乙酯通过激活FGF21改善肝损伤与酒精相关性肝病
(3)揭示人多能干细胞分化的心血管祖细胞激活成年心肌细胞增殖活性
2024年10月16日,上海营养与健康研究所在期刊Journal of Molecular and Cellular Cardiology上以“Human embryonic stem cell-derived cardiovascular progenitor cells stimulate cardiomyocyte cell cycle activity via activating the PI3K/Akt pathway”为题发表论文。该研究揭示了人多能干细胞分化的心血管祖细胞激活成年心肌细胞增殖活性,为移植人胚胎干细胞来源的心血管前体细胞(human embryonic stem cell-derived cardiovascular progenitor cells, hCVPCs)修复梗死心肌提供了可能的机制解释,并提示发育早期细胞的旁分泌物有可能成为促进成年心肌细胞年轻化的一种策略(图3-67)。
图3-67 揭示人多能干细胞分化的心血管祖细胞激活成年心肌细胞增殖活性
(4)揭示内皮细胞程序性坏死介导全身系统性炎症致死的关键机制
2024年9月30日,上海营养与健康研究所章海兵课题组在期刊Cellular & Molecular Immunology上以“MLKL-mediated endothelial necroptosis drives vascular damage and mortality in systemic inflammatory response syndrome”为题发表了论文。该研究揭示了在全身炎症反应综合征(SIRS)的病理进程中,血管内皮细胞(EC)的程序性坏死介导了血管内皮完整性的破坏及血管损伤,最终诱导了多器官衰竭及个体死亡,为SIRS患者的治疗提供了新的药物靶标及理论依据。该研究通过双光子显微镜活体成像及构建多种遗传小鼠模型,揭示了内皮细胞RIPK3-MLKL信号轴介导的细胞程序性坏死破坏血管内皮的完整性,促进血管损伤并进一步介导凝血功能障碍和多器官衰竭,最终导致SIRS患者死亡的病理机制。这些结果提示靶向血管内皮细胞程序性坏死治疗SIRS患者的策略具有重要的潜在临床应用价值(图3-68)。
图3-68 揭示内皮细胞程序性坏死介导全身系统性炎症致死的关键机制

2. 科普宣传

2024年实验动物平台通过实物展台、科普讲课等形式积极参加科普活动,全年累计接待参加科普的人员1200人次。此外,实验动物平台还参加了2024年中国科学院科普讲解大赛暨全国科普讲解大赛选拔赛,向社会普及实验动物常识(图3-69)。
图3-69 科普宣传

3.12.4 学术交流与培训

实验动物平台通过举办培训和学术交流提高平台管理水平和员工的业务水平(图3-70)。2024年举办培训5次,参加人数共105人次,内容包括实验动物伦理福利、设施使用、操作技能等。2024年先后参加了8次研讨会,参会人数共22人次,内容包括资源创新和研发、实验动物质量控制等。
图3-70 举办培训和学术交流

3.12.5 获奖情况

1)上海营养与健康研究所实验动物技术平台青年团队获得2023年度中国科学院上海分院“五四青年突击队”称号(图3-71)。
图3-71 荣誉称号
2)本平台支持的实验动物技能竞赛2024年9月26日被上海团市委官微“团在基层”报道。
翁忠辉撰写

3.13 中国科学院上海免疫与感染研究所实验动物平台

3.13.1 简介

中国科学院上海免疫与感染研究所实验动物平台是研究所重点建设的基础性实验技术平台,由SPF级动物设施、动物生物安全二级实验室(ABSL-2)及无菌动物设施组成。SPF设施面积达1200m2,拥有小鼠饲养区、实验区(图3-72)、隔离检疫区、资源保藏与模型制备实验室,小鼠独立通气笼有近6000笼位,保存的遗产工程小鼠品系有407个;ABSL-2设施面积为400m2,设有核心工作间7个,其中感染动物工作间有3个,小鼠独立通气笼有572笼位,大鼠独立通气笼有60笼位;无菌动物设施面积为200m2,包含无菌动物实验室(图3-73)、无菌动物净化室和无菌检测室,可为科学研究提供标准化实验动物和动物实验条件。
图3-72 SPF实验区
图3-73 无菌动物实验室
实验动物平台拥有的主要设备有独立通风笼具、脉冲式高压蒸汽灭菌器、纯净水过滤系统、隔离包、生物安全柜、生物安全换笼站、离心机、相差显微镜、倒置荧光显微镜、显微注射操作系统、拉针仪、锻针仪、RS2000 X-射线辐照仪、过氧化氢发生器、冰冻组织切片仪、石蜡组织切片仪、小动物活体成像仪、小动物高分辨率X射线活体显微断层成像系统、小动物能量代谢系统、感染性病理切片高分辨全景成像系统等(图3-74)。
图3-74 病理切片高分辨全景成像系统
目前,依托SPF级动物设施、ABSL-2,无菌动物设施可面向研究所内外提供设施保障及各种技术服务,主要包括动物引进、饲养繁育、品系保存、生物净化、模型制备、胚胎移植、精子冻存等常规动物实验服务,同时还可以满足感染性实验活动的基本需求,开展《人间传染的病原微生物目录》中第三类或第四类病原微生物的细胞水平和大鼠、小鼠体内水平的感染性实验研究。

3.13.2 重大成果情况

实验动物平台2024年支撑研究所20个课题组开展科研工作,支撑研究所内53个项目开展相关研究。例如,支撑自然科学基金委集成项目“解析肝癌免疫微环境的时空演进特征以指导肝癌精准诊疗的研究”,在期刊Cell上以“Neutrophil profiling illuminates anti-tumor antigen-presenting potency”为题发表合作论文,揭示了具有抗原递呈能力的MHCII+中性粒细胞的抗肿瘤特性及其分子调控机制;支撑国家重点研发计划“抗病毒免疫个体差异的先天免疫基础”、自然科学基金委重点项目“阴离子通道LRRC8/VRAC调节cGAMP-STING介导的I型干扰素应答在病毒感染和肿瘤免疫中的作用与机制研究”等,在期刊PLoS Pathogens上以“The protein segregase VCP/p97 promotes host antifungal defense via regulation of SYK activation”为题发表论文,揭示了VCP参与抗真菌信号通路Dectin-1调控的新功能和新机制;支撑国家重点研发计划“肠道免疫炎症相关新型蛋白质机器的功能、机理及靶向研究”、自然科学基金委重点项目“恶性疟原虫感染红细胞的表观遗传调控网络研究”、国家杰出青年科学基金项目“疟原虫表观遗传学”等研究;实验动物平台向中国科学院实验动物平台网站新提交了20个真实可靠的实验动物品系信息,为相关科研项目所需的大鼠、小鼠模型的应用提供技术保障和动物来源。

3.13.3 亮点工作

1. 支撑参与课题组科研情况

(1)揭示中性粒细胞的抗肿瘤潜能:抗原提呈
2024年3月,上海免疫与感染研究所张晓明组与合作者在期刊Cell上以“Neutrophil profiling illuminates anti-tumor antigen-presenting potency”为题发表论文,揭示了具有抗原递呈能力的MHCII+中性粒细胞的抗肿瘤特性及其分子调控机制。研究者探索了抗原递呈型中性粒细胞的抗肿瘤治疗价值,发现多种类型的小鼠肿瘤中也存在CD74+抗原递呈型中性粒细胞亚群。在小鼠模型中,富含亮氨酸饮食或CD74+中性粒细胞过继治疗可增强抗PD-1免疫疗法的疗效。而当抗原递呈型中性粒细胞过继处理体外培养的患者来源肿瘤组织(patient-derived tumor fragment,PDTF)时,T细胞抗原特异反应分子和杀伤分子均显著升高。此外,基于肿瘤患者的免疫治疗测序数据分析发现,抗原递呈型中性粒细胞的丰度与免疫治疗响应程度呈显著正相关,该研究发现了抗原递呈型中性粒细胞诱导T细胞抗原特异反应并促进抗肿瘤免疫应答的特性,揭示了抗原递呈型中性粒细胞作为新型免疫治疗策略的潜力(图3-75)。
图3-75 肿瘤微环境中性粒细胞亚群异质性及抗原递呈型中性粒细胞的抗肿瘤潜能
(2)VCP参与抗真菌信号通路Dectin-1调控的新功能和新机制
2024年10月,上海免疫与感染研究所肖晖研究组与合作者在期刊PLoS Pathogens上以“The protein segregase VCP/p97 promotes host antifungal defense via regulation of SYK activation”为题发表论文,揭示了VCP参与抗真菌信号通路Dectin-1调控的新功能和新机制。该研究采用系统的实验方法,鉴定并验证了应激反应蛋白VCP/p97在Dectin-1信号通路中的关键作用。首先利用ZymD刺激树突状细胞,在不同时间点取样后质谱分析酪氨酸磷酸化的蛋白,筛选出VCP这一新的磷酸化蛋白。进一步的遗传学研究显示,巨噬细胞和中性粒细胞特异性敲除VCP的小鼠在白念珠菌感染模型中表现出更高的易感性,这一结果也在使用VCP抑制剂的白念珠菌感染小鼠模型中得到了验证。在机制方面,生化研究表明VCP与其辅助蛋白UFD1在Dectin-1受体激活后与SYK及其负调控因子SHP-1结合,形成复合体。研究还发现,SHP-1在Dectin-1激活后发生泛素化修饰,VCP或UFD1通过促进SHP-1降解,从而有效地激活SYK和Dectin-1信号的转导(图3-76)。
图3-76 VCP参与抗真菌信号通路调控模式图
(3)揭示α7烟碱型乙酰胆碱受体在控制寨卡病毒感染中的作用及分子机制
2024年5月,上海免疫与感染研究所苏枭研究组与合作者在期刊Molecular Therapy上以“Activation of nicotinic acetylcholine receptor α7 subunit limits Zika viral infection via promoting autophagy and ferroptosis”为题发表论文。在该项工作中,研究人员首先通过体外多种细胞系(包括神经细胞系、上皮细胞系、昆虫细胞系)揭示了α7烟碱型乙酰胆碱受体(α7 nAChR)在调控寨卡病毒感染中的关键作用。进一步通过转录组分析、系列抑制剂及敲除实验,阐明α7 nAChR的激活增强了细胞自噬和铁死亡,减少细胞内寨卡病毒载量。在体实验结果表明,注射GTS-21可以显著提升ZIKV感染新生小鼠的死亡率、下调脑内ZIKV的载量以及减轻ZIKV引起的肢体瘫痪症状。这项研究显示了激活α7 nAChR抑制ZIKV复制(图3-77)和改善神经损伤症状的潜力,为治疗ZIKV感染及其相关并发症提供了新的策略和靶点。
图3-77 激活α7 nAChR抑制ZIKV复制的分子机制
(4)揭示白念珠菌毒素的细胞内靶点CCNH蛋白
2024年2月,上海免疫与感染研究所陈昌斌组与合作单位在Nature Communications上以“Global fungal-host interactome mapping identifies host targets of candidalysin”为题发表论文,首次绘制真菌-宿主相互作用组图谱识别白念珠菌毒素的人体靶标,并验证和阐明了白念珠菌毒素与细胞周期蛋白H(CCNH)的直接相互作用及机制。该研究为深入研究真菌感染致病机制提供了新线索,为抗真菌药物研发提供了新靶点。
(5)母体微生物组对后代肠道和大脑中干细胞的影响
2024年11月,上海免疫与感染研究所Parag Kundu研究组在Cell Stem Cell上以“Maternal gut microbiota influence stem cell function in offspring”为题发表论文,阐明了母体微生物组在后代干细胞和干细胞的编程中发挥的重要作用,母体微生物群诱导的干细胞功能变化导致后代具有不同的产后发育轨迹。母体微生物组影响儿童健康,然而目前对于其对后代干细胞的影响调控发展知之甚少。为了研究母体微生物群在调节后代干细胞中的作用,研究人员以SPF级小鼠及无菌鼠为模型,使用黏液阿克曼氏菌(Akkermansia muciniinia)操纵母体微生物群。不同的母体微生物组对后代神经元和肠道末梢干细胞的增殖和分化有不同的影响,包括影响其发育轨迹、生理和长期健康。将改变的母体微生物群移植到无菌小鼠体内,可传播这些干细胞表型赠予接受者的后代。选择性定植了阿克曼氏菌的无菌小鼠的后代未表现出这些干细胞特征,这凸显了微生物组多样性的重要性。代谢更活跃的母体微生物组提升了循环短链脂肪酸(SCFA)和氨基酸的水平,在后代干细胞的mTOR通路上留下明显的转录组印记。阻断mTOR在怀孕期间的信号传导消除了母体微生物组介导的对干细胞的影响。这些结果表明,母体微生物组在后代干细胞和干细胞的编程中发挥了重要作用,是一个很有前景的干预靶点。 

2. 平台建设、技术服务项目种类及变化情况

2024年初,实验动物平台对动物设施IVC进行改造,更新动物饲养笼器具大鼠、小鼠IVC近6000个笼位,并完成了设备试运转及验收工作。2024年10月,在不停止设施服务运转的情况下,通过合理规划,对SPF设施已使用10年的3台脉动真空灭菌器完成了更换。新购病理切片高分辨全景成像系统投入使用,并完成实验人员理论培训及实际操作培训,对研究所内外共享开放。同时,进一步规范屏障设施管理与使用的各项操作规程,确保实验动物质量和屏障设施运行质量,开展生物安全应急演练,积极加强技术人员培训,提高专业服务水平。继续拓展实验动物服务的范围和技术方法,建立了基因工程大鼠丙型肝炎模型,初步建立了大鼠胚胎冷冻及复苏体系,增加大鼠胚胎操作服务,并实现了设施与动物品系的资源共享。

3. 支撑部门、地方工作情况

上海免疫与感染研究所的动物生物安全二级实验室作为特色感染性动物设施,在满足研究所需求的基础上,积极面向全社会开放共享,为研究所内外各类用户提供各类培训与技术服务,同时积极开展研究所内外的交流与技术合作。2024年,为分子细胞科学卓越创新中心、上海营养与健康研究所、上海药物研究所、复旦大学附属华山医院、上海中医药大学附属龙华医院、上海市同济口腔医院、上海科技大学、上海交通大学、星汉德(上海)生物医药有限公司等9家单位的13个实验项目提供了设施服务和生物安全技术指导。上海免疫与感染研究所实验动物中心的动物生物安全二级实验室已成为上海市及周边地区重要的共享中心。此外,实验动物平台还参与组织了“走进微观世界,探索生物奥秘”相关主题科普活动,为研究所科二代介绍了SPF级小鼠、ABSL-2实验室等,让同学们在实验室一睹前沿科研的魅力,在享受科技的同时,产生科学兴趣,激发创新思维。

3.13.4 学术交流与培训

2024年实验动物平台开展了实验动物上岗及生物安全培训,共培训学员230人(图3-78)。实验动物平台组织人员参加了国家卫生健康委员会组织的紧缺人才培训项目(类别:二级实验室培训骨干人员)(图3-79),获生物安全二级资格证书,深入地学习和交流,进一步提高了生物安全理论和实践管理能力;核技术利用辐射安全与防护考核获得合格证,为Pet-ct投入使用做好了准备;参加了上海市实验动物学会生物安全专业委员会组织的“2024年实验动物与生物安全研究与转化研讨会”,与同行互通有无,促进了实验动物平台管理与技术支撑能力的提升。
图3-78 开展人员培训
图3-79 参加生物安全培训与演练

3.13.5 获奖情况

实验动物平台参加上海市组织的生物安全技能大赛,获优秀组织奖;实验动物平台员工林树柱因对生物安全管理与仪器服务的突出贡献获得了“上海大型仪器区域中心优秀个人”称号。
俞慧清撰写

3.14  中国科学院杭州医学研究所实验动物平台

3.14.1 简介

中国科学院杭州医学研究所实验动物平台现有SPF级实验动物设施1500m2,配置有7000余个大鼠、小鼠独立通风笼位(IVC),可满足大鼠、小鼠、比格犬、猪(小型)、兔等各类实验动物的饲养和实验。实验动物平台配有30万元以上大型设备47台套,总价值9274万元,涵盖动物饲养、基因构建、活体成像及组织病理四大模块,可满足从基因编辑、胚胎注射、表型分析、生理病理到分子影像的“一站式”创新药物筛选及临床前研发的需求。
此外,基于CRISPR文库、显微注射系统、荧光体视显微镜等设备,实验动物平台建有基因编辑技术平台,应用CRISPR/cas9等基因编辑技术,以浙江省高发恶性肿瘤为主要研究对象,现已构建53种基因突变、基因敲除或转基因小鼠。实验动物平台目前收集保存基因工程小鼠或特殊动物品系25个,动物品系都为活体保种。为了节约饲养成本和有限的笼位空间,维持品系稳定性,下一步实验动物平台将开发更多的资源保藏技术,如精子和胚胎冻存。实验动物平台鼓励动物资源共享,提高资源利用率,降低动物资源的获取和使用成本,促进科研人员之间的合作。

3.14.2 重大成果情况

2024年,杭州医学研究所作为重要支撑部门,参与国家重点研发计划6项、浙江省“尖兵”“领雁”攻关计划2项、浙江省鲲鹏计划2项、浙江省自然科学基金重大项目3项。其中,核酸适体偶联药物(ApDC)的研发针对眼部葡萄膜黑色素瘤构建皮下、眼部原位以及肝转移等多种肿瘤模型,证明了核酸适体偶联药物对葡萄膜黑色素瘤的优异抗肿瘤效果,已成功申请中国、美国及韩国发明专利,并获得美国FDA孤儿药认证,为未来进入临床应用奠定了坚实基础;建立了结直肠癌、胰腺癌、脑胶质瘤等恶性肿瘤研究的小鼠肿瘤模型,结直肠癌与脑胶质瘤患者来源的异种移植(PDX)小鼠模型,以此为基础协助科研团队建立生物评价平台,完成临床前生物学评价测试,其中基于核酸适体的mRNA疫苗成功进入浙江萧山医院进行研究者发起的临床试验(IIT)(图3-80)。
图3-80 动物模型

3.14.3 亮点工作

1. 靶向葡萄膜黑色素瘤的核酸适体偶联药物

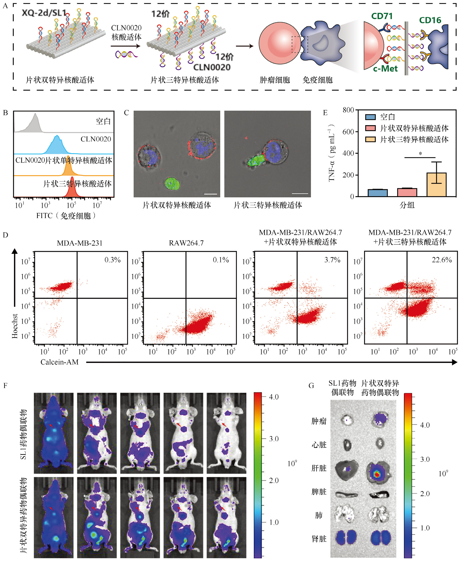
葡萄膜黑色素瘤是成人中最常见的原发性眼内恶性肿瘤,具有高度的侵袭性和显著的转移倾向,是眼科领域最具挑战性的疾病之一。针对葡萄膜黑色素瘤临床上缺乏有效靶向药物的现状,基于该肿瘤中c-Met的高表达特征,谭蔚泓院士团队开发了c-Met靶向核酸适体偶联药物(ApDC)作为创新治疗策略。实验动物平台与研究团队合作,构建了葡萄膜黑色素瘤皮下瘤模型、眼部原位瘤模型以及肝转移瘤模型。通过玻璃体腔注射的方式,在葡萄膜黑色素瘤眼部原位瘤模型中,ApDC一次给药不仅能够高效抑制眼原位肿瘤生长,还能显著降低肝、肺、骨及脑部的肿瘤转移风险,展现出非常优异的抗肿瘤效果。通过眼底形态学、视网膜血流灌注和视网膜电生理等多项表征评估,证明ApDC在治疗剂量下对眼部形态和视功能未产生明显不良影响,表明其具有较高的眼内安全性。与现有的c-Met抗体药物偶联物(ADC)相比,ApDC在眼部原位葡萄膜黑色素瘤治疗中展现了更强的抗肿瘤效果和更优的眼内安全性。该葡萄膜黑色素瘤ApDC已在中国、美国及韩国申请发明专利,并获得了美国FDA的孤儿药认证(DRU-2024-10263)。这一创新治疗方案有望为葡萄膜黑色素瘤的治疗带来新的突破,也为全球眼部肿瘤罕见病患者带来全新的治疗希望。

2. 基于核酸适体的环形RNA靶向递送技术

如何将mRNA精准地递送到特定器官或部位内目标细胞中发挥功能,并且减少对非靶标健康细胞和组织产生不可预测的不良影响,是当下化学、生物、材料与医学等领域的交叉热点科学问题。杭州医学研究所谭蔚泓团队发展了基于核酸适体的环形RNA靶向递送技术,实现mRNA在细胞与活体水平的靶向递送;获得具有自主知识产权的递送系统技术,与国内外同等LNP递送技术相比处于并行水平。实验动物平台与技术团队合作,建立了结直肠癌、胰腺癌、脑胶质瘤等恶性肿瘤研究的小鼠肿瘤模型;结直肠癌与脑胶质瘤PDX人源化小鼠模型以及生物评价平台等取得显著抗肿瘤效果,完成临床前生物学评价测试,目前在浙江萧山医院进行IIT试验,已完成9例受试者的低剂量、中剂量、高剂量爬坡及安全性评价测试,未出现任何不良安全性事件,总体情况良好。

3. LNP用于mRNA递送

针对LNP递送mRNA过程中生物分布、mRNA释放和mRNA在体内的表达之间的相关性仍缺乏明确解析的科学问题,实验动物平台与刘湘圣团队合作使用亲脂性染料DiR标记的LNP包封Cy5标记的萤光素酶mRNA,以此通过荧光和生物发光成像实时观察小鼠体内LNP和mRNA的生物分布,以及mRNA的表达情况。利用Cy5和DiR的荧光共振能量转移(FRET)特性,通过检测Cy5荧光信号在FRET上的恢复来监测LNP mRNA的解离。基于这种方便的实时成像方法,在Balb/c小鼠中分别通过肌肉和静脉给药,研究了两种最广泛使用的可电离脂质MC3 LNP和SM-102 LNP在体内的mRNA传递,揭示了LNP中mRNA解离和mRNA在体内表达的动态过程,以及与可电离脂质的类型和给药途径的关系,为更好地理解mRNA-LNP传递动力学、开发新的LNP系统以及为特定应用选择合适的LNP奠定了基础,该成果发表于Nano Today(图3-81)。
图3-81 小鼠活体实时成像解析基于LNP的mRNA体内递送动态规律

4. 环形“核酸适体-反义核酸”多价核酸药物

反义核酸、干扰RNA、核酸适体等小核酸药物在罕见病、慢性疾病、肿瘤的治疗中显示了巨大的潜力,截至2023年全球获批超过19项核酸药物。然而,小核酸药物依然面临尺寸小、稳定性差、肝外靶向难的瓶颈。张鹏晖团队通过DNA模板打印技术开发原创的多价功能核酸偶联技术o-FLARE,构建环形“核酸适体-反义核酸”多价核酸药物,通过精准调控尺寸(环直径)、功能核酸价态,稳定空间构型(环形结构和非天然碱基),增强多价靶向识别(单一或多种核酸适体多价识别),实现长效循环和主动靶向,为开发靶向核酸探针和药物(ASO、siRNA、mRNA等)提供全新技术平台,通过在实验动物平台构建的C57BL/6J皮下瘤模型、BALB/c皮下瘤模型,实现了药物负载修饰、种类、价态的精准、高效、可控,远优于现有方法,可推广至小核酸、抗体偶联药物、蛋白降解等多个药物设计领域,具有重要的临床转化价值,该成果发表于Angewandte Chemie International EditionJournal of the American Chemical Society(图3-82)。
图3-82 多价核酸适体增强抗肿瘤疗效

5. 整合素介导的双特异性核酸适体嵌合体用于靶向膜蛋白降解溶酶体靶向嵌合体

溶酶体靶向受体(LTR)的内化将膜蛋白带入溶酶体中降解,然而常用的LTR在不同肿瘤细胞系中的表达水平存在差异,从而限制了溶酶体靶向嵌合体(LYTACs)的广泛应用。为了克服这一困难,渠凤丽团队与实验动物平台合作建立了DU145前列腺癌皮下瘤模型,开发了整合素α3β 1(ITGA3B1)介导的双特异性核酸适体嵌合体(ITGBAC)作为膜蛋白降解。研究结果表明,ITGBAC能有效清除病理性膜蛋白,如CD71和PTK7,诱导显著的细胞周期阻滞和细胞凋亡,并显著抑制荷瘤小鼠模型的肿瘤生长,该成果发表于Journal of the American Chemical Society(图3-83)。
图3-83 双特异性适体嵌合体诱导膜蛋白靶向降解增强肿瘤抑制效果

3.14.4 学术交流与培训

2024年实验动物平台组织举办医学实验动物与动物实验培训班1期,超过200人报名参加培训班,通过授课专家的系统培训,促进科研人员合理选择、规范使用动物,控制动物实验中的干扰因素,提高动物实验的整体水平。
实验动物平台组织前往中国科学院动物研究所、江苏集萃药康生物科技股份有限公司、西安交通大学实验动物中心交流学习。参加设施管理培训、病原微生物检测培训、实验动物福利操作技术规范培训5人次。通过交流学习,丰富管理经验,拓宽专业视野,了解行业前沿。
符婷、刘春撰写

3.15 中国科学技术大学实验动物中心

3.15.1 简介

中国科学技术大学实验动物中心位于中国科学技术大学西校区,现有使用面积约4000m2、小鼠笼位约13 000个,2025年预计可投入使用5000m2的新动物设施,将新增16 000个小鼠笼位。目前在岗工作人员40人,拥有包括国家杰出青年在内的管理和技术团队。实验动物中心可提供SPF级小鼠、大鼠,以及普通级猕猴的饲养及实验场所;可提供动物行为学实验场所;可以开展一批包括小动物成像系统、活体动物双光子成像系统、代谢笼实验、活体多通道电信号采集与分析系统等的高端动物实验项目;拥有国内珍稀平台——无菌实验动物平台,平台拥有20架隔离包以及246个隔离笼,可供约4000只无菌小鼠饲养和实验;实验动物中心现保藏有约500种活体基因修饰小鼠(图3-84),另有约100种基因修饰小鼠通过精子或胚胎冻存进行保种;此外,基因编辑小鼠平台设计构建了约300种基因修饰小鼠,包括普通敲除(KO)、条件性敲除(CKO)、荧光报告基因(Fluorescent reporter)、位点特异性重组酶(Cre/Dre/Flp)、点突变(Point mutation)等基因修饰小鼠;实验动物中心还可以开展小鼠体外受精(IVF)胚胎净化、小鼠IVF扩繁、小鼠精子/胚胎冻存、小鼠卵巢移植等特色项目。通过多年持续投入和建设,实验动物中心已成为合肥地区乃至安徽省小鼠共享和赋能生物医学研究的重要基地。
图3-84 构建基因修饰小鼠

3.15.2 重大成果情况

中国科学技术大学实验动物中心支撑和助力学校科研团队开展以下重大国家项目研究以及地方项目研究,相关科研成果在国际一流期刊发表。
1)中国科学院战略性先导科技专项(B类)(消化系统肿瘤NK细胞免疫应答异常的机制、靶向消化系统肿瘤微环境和NK细胞的免疫操控技术/设备和原创药物等)。
2)中国科学院-提升原始创新能力专项(免疫应答与免疫治疗全国重点实验室重组建设)。
3)自然科学基金委-重大研究计划-重点支持项目(单细胞TCR测序、MHCII多肽组学鉴定食物抗原及肠道TCR图谱)。
4)科技部-国家重点研发计划(病毒抗原特异性T细胞应答的动态规律)。
5)安徽省市地方-安徽省科学技术厅-安徽省自然科学基金(DC靶向性mRNA肿瘤疫苗的基础与转化研究)。
6)安徽省市地方-安徽省教育厅-安徽省高校协同创新项目(畜禽重要病毒新型疫苗及佐剂的创制与应用)。
7)安徽省市地方-安徽省科学技术厅-安徽省科技攻关项目(基于针灸治疗胃系症候的临床评价研究及其现代生物学机制研究)。

3.15.3 亮点工作

亮点一:中国科学技术大学实验动物中心动物行为学研究平台助力薛天教授团队获得第二届“中国科学院青年五四奖章”。其中,揭示光感受调节血糖代谢机制研究成果获“2023年度中国科学十大进展”(图3-85)。薛天教授团队长期从事光感受神经生物学的光信号转导、神经环路以及视觉再生修复等方面的研究,其工作主要依托动物行为学研究平台开展,近年来先后在哺乳动物裸眼红外图像视觉、在夜间光诱导负性情绪、光感知促进脑发育及调控血糖代谢的神经机制等研究方向取得重要进展,研究成果发表在Cell等顶级期刊。
图3-85 2023年度中国科学十大进展
亮点二:中国科学技术大学实验动物中心基因编辑小鼠平台2024年设计构建基因修饰小鼠种类创新高(70种),支撑学部一系列高水平研究成果发表在Nature子刊等。
案例1:2024年10月2日,中国科学技术大学生命科学与医学部、免疫应答与免疫治疗全国重点实验室周荣斌/江维/王夏琼团队在Nature Immunology上以“GPR34 is a metabolic immune checkpoint for ILC1-mediated antitumor immunity”为题发表论文,报道了肿瘤来源的脂质代谢物溶血磷脂酰丝氨酸可通过其受体GPR34抑制ILC1s的抗肿瘤活性,而拮抗GPR34受体可以诱导强效的ILC1s介导的抗肿瘤免疫,从而抑制肝癌、结直肠癌等实体肿瘤生长。研究人员通过构建tdTomato-GPR34报告鼠,发现GPR34在ILC1s上高表达,而在cNK细胞上不表达,提示GPR34可以作为一个新的区分ILC1s和cNK的标志物。进一步利用多种不同的皮下瘤和结肠癌肝转移的原位瘤模型,发现GPR34全身基因缺陷或ILC1s条件缺陷均能增加肿瘤中ILC1s的比例、数目和增强抗肿瘤活性,并抑制肿瘤生长,表明GPR34通过抑制ILC1s的抗肿瘤活性来促进肿瘤生长(图3-86)。
图3-86 GPR34是调控ILC1抗肿瘤免疫的代谢性免疫检查点
该研究使用的tdTomato-GPR34报告鼠和GPR34基因缺陷小鼠由中国科学技术大学实验动物中心协助构建,实验动物中心还为该项研究所涉及的动物实验提供了实验条件。
案例2:2024年10月5日,中国科学技术大学计算机科学与技术学院刘际团队在Nature Communications上以“Hypothalamus-sympathetic-liver axis mediates the early phase of stress-induced hyperglycemia in the male mice”为题发表论文,揭示了应激时葡萄糖供应的精确时间尺度,分别由肾上腺非依赖性肝交感神经(HSL)和肾上腺依赖性途径介导。研究中使用了CRHr2-Cre小鼠,通过在CRHr2-Cre小鼠的下丘脑腹内侧核(VMH)中注射顺行示踪病毒发现,在脑干区域包括迷走神经背运动核(DMV)和苍白中缝核(Rpa),发现密集的标记终末,在孤束核(NTS)中发现少量纤维(图3-87)。光刺激VMHCRHR2-Rpa通路可显著提高血糖。
图3-87 下丘脑腹内侧核(VMH)-交感神经-肝脏通路的下行调控介导了VMH中促肾上腺皮质激素释放激素(CRH)对应激性血糖的影响
该研究使用的CRHr2-Cre小鼠由中国科学技术大学实验动物中心设计构建,实验动物中心还为该项研究所涉及的动物实验提供了实验条件。
案例3:2024年10月25日,中国科学技术大学生命科学与医学部单革教授和王小林特任副研究员在Molecular Cell上以“ZC3H14 facilitates backsplicing by binding to exon-intron boundary and 3' UTR”为题发表论文,鉴定了调控环形RNA生成的蛋白ZC3H14,并揭示了该蛋白结合环形RNA成环外显子的外显子-内含子边界序列及同源基因的3′UTR,促进环形RNA生成的分子机制。研究人员发现,ZC3H14蛋白在人类与小鼠睾丸组织中表达最为显著。ZC3H14敲除雄性小鼠的后代减少、睾丸减小、精子数目减少且异常精子比例升高,同时睾丸中环形RNA表达水平下降。此外,ZC3H14及环形RNA与人类非梗阻性无精症显著相关,与正常睾丸组织相比,非梗阻性无精症患者睾丸中ZC3H14及环形RNA的表达水平显著降低(图3-88)。
图3-88 ZC3H14通过结合外显子-内含子边界及3'非翻译区促进反向剪接
该研究使用的ZC3H14敲除雄性小鼠由中国科学技术大学实验动物中心设计构建,实验动物中心还为该项研究所涉及的动物实验提供了实验条件。
案例4:2024年12月5日,中国科学技术大学生命科学与医学部/附属第一医院、免疫应答与免疫治疗全国重点实验室高大兴课题组,在杂志JEM上以“Human DBR1 deficiency impairs stress granule-dependent PKR antiviral immunity”为题发表论文。该研究聚焦于DBR1基因缺陷引起病毒性脑炎的病人,通过机制研究和小鼠模型,解析了DBR1参与抗病毒免疫的新调控机制:DBR1基因的功能缺失会使RNA套索增加,RNA套索通过影响G3BP1/2蛋白的稳定性,进而影响应激颗粒的组装和PKR的活化,从而无法有效发挥抗病毒作用(图3-89)。
图3-89 人类DBR1缺陷会损害应激颗粒依赖的PKR抗病毒免疫
该研究使用的DBR1突变小鼠由中国科学技术大学实验动物中心设计构建,实验动物中心还为该项研究所涉及的动物实验提供了实验条件。
此外,中国科学技术大学实验动物中心基因编辑小鼠平台还承担了中国科学院战略生物资源计划中国科学技术大学基因修饰小鼠资源的信息采集和冷冻保存工作。
亮点三:中国科学技术大学实验动物中心无菌小鼠平台取得了重要进展(图3-90,图3-91):①繁育和保种的多个隔离包连续3年实现“零”污染;②为中国科学技术大学和繁育无菌级小鼠300余只;③完成1种基因修饰小鼠的无菌级净化;④为3个课题组提供隔离包和隔离笼使用技术培训。
图3-90 无菌小鼠隔离包
图3-91 无菌剖腹产

3.15.4 学术交流与培训

1)2024年6月参加实验动物资源及动物模型创新发展学术研讨会暨实验动物资源鉴定与评价专家库成立大会(长沙)。
2)2024年8月参加实验动物科技创新发展学术交流会议(大理)。
3)2024年11月参加安徽省第十八期实验动物从业人员培训班(合肥)。
通过参加以上的会议和培训班,我们了解了行业最新动态,拓宽了视野,也结识了众多优秀同行;同时系统地学习了专业知识,提升了实践技能,进一步夯实了专业基础,为今后的工作与研究筑牢了根基。

3.15.5 国际合作

1)2024年11月举办斯坦福大学李敏寅博士学术报告会(合肥)。
2)2024年10月举办伯尔尼大学Andrew Macpherson教授学术报告会(合肥)。
3)2024年8月举办斯坦福大学丁军教授学术报告会(合肥)。
4)2024年3月举办纽约大学缪清教授学术报告会(合肥)。

3.15.6 获奖情况

2024年中国科学技术大学实验动物中心获安徽省实验动物许可证年检优秀。
白丽撰写

3.16 中国科学院武汉病毒研究所实验动物平台

3.16.1 简介

中国科学院武汉病毒研究所实验动物平台是国内具有特色的科研支撑平台,平台包括郑店园区和小洪山园区动物实验设施,设施总面积4146m2。设施由普通环境、屏障环境和负压屏障环境的ABSL-2/3/4全链条构成。可开展科研活动的动物种类包括大小鼠、豚鼠、地鼠、兔、猫、雪貂、犬、猴、猪、节肢动物(蜱、蚊)等,是一个跨多个生物安全等级和多个动物品种的动物实验生物安全团簇平台。具有实验动物使用许可证3张,其中, ABSL-2实验室3个,可开展大小鼠、豚鼠、地鼠、兔、猫、雪貂、犬、猴、猪以及蜱、蚊等感染性实验;ABSL-3实验室2个,可开展高等级病原体的大小鼠、豚鼠、地鼠感染性实验;ABSL-4实验室1个,可开展高等级病原体的大小鼠、豚鼠、地鼠和猴感染性实验;ABSL-3和ABSL-4通过中国合格评定国家认可委员会认证和卫健委病原体活动审查,ABSL-2科研活动通过武汉市卫健委备案。
实验动物平台以重大病毒性疾病模式动物研究和感染性疾病动物模型建立为主要研究方向,研发和保种繁育优质的病毒易感模式动物,开展严重影响国民健康的重大传染性疾病动物模型的研究,为病毒感染性疾病感染机制研究、快速诊断技术研发,以及抗病毒疫苗和药物效果与安全性评价等提供重要支持,充分发挥病毒感染性疾病动物模型的引领作用。
平台现有实验动物品种以小鼠为主,2024年活体保种基因工程小鼠163个品系,新增40个品系;精子冷冻保存140个品系,新增36个品系;胚胎冷冻保存25个品系,新增1个品系。常用野生型小鼠8个品系,大鼠2个品系,家兔1个品系,豚鼠和地鼠各1个品系,猴1个品种,其他实验用动物4个品种。
2024年实验动物平台共支撑病毒蛋白/基因免疫学相关研究326批次;ABSL-2/3/4实验室完成感染性动物实验、感染性动物模型建立,以及抗病毒药物与疫苗的效果评价等相关研究600批次。

3.16.2 重大成果情况

2024年实验动物平台技术人员主持“十四五”国家重点研发计划“基础科研条件与重大科学仪器设备研发”专项“实验动物质量精准监管与安全性评价关键技术研究”项目子课题1项。
同时,平台围绕潜在虫媒新病毒的传播和致病机制研究、虫媒新病毒发现与媒介生物传播病毒特性研究、新型工具病毒和可视化感染模型的构建及应用、多价与通用型新冠/流感广谱疫苗的研制和评价等领域持续发力,支撑国家重点研发计划等项目8项。积极发挥武汉病毒研究所动物实验生物安全团簇平台优势,充分利用已有或在研感染性动物模型资源,支持各研究单元成功申报国家自然科学基金项目23项、中国科学院各类专项5项、地方各类研发专项18项、横向项目15项,支撑发表高水平科研论文47篇。

3.16.3 亮点工作

1. 参与国家重点研发计划“实验动物质量精准监管与安全性评价关键技术研究”项目

以实验动物平台技术人员为子课题负责人及骨干成员,与中国医学科学院医学实验动物研究所合作申报“十四五”国家重点研发计划“基础科研条件与重大科学仪器设备研发”专项,经过不懈努力,“实验动物质量精准监管与安全性评价关键技术研究”项目最终获批。项目将针对实验动物本身的生物学特性,围绕实验动物科学研究中的重要环节,包括实验动物的饲养和繁育技术、动物实验的操作技术,实验动物的微生物和寄生虫,以及生物安全风险识别技术、风险评估技术及控制措施进行系统化的研究。系统改善实验动物质量监管能力,提升智能化监管技术水平,实现实验动物质量保障和生物安全风险有效控制,有力推动实验动物科学监管,提升实验动物质量整体水平(图3-92)。
图3-92 重点研发计划项目课题技术线路图

2. 郑店中型动物ABSL-2设施启动运行

以研究所科研布局与发展需求为导向,将郑店园区原P4辅助设施改造为中型动物实验设施,进一步打通武汉病毒研究所从小型动物到中型动物感染性实验的完整链条。
2024年11月6日,湖北省科学技术厅领导及实验动物领域专家对武汉病毒研究所郑店实验动物楼“实验动物使用许可证”设施面积新增申请进行了现场验收。专家组对申报材料及动物实验设施进行了现场勘查,一致认为申报单位具有完善的实验动物组织管理机构和动物实验质量控制体系文件,设施工艺布局合理,设施环境技术参数符合国标GB 14925—2023《实验动物 环境及设施》的要求,具备开展所申请相关动物实验的条件和能力。新增许可范围为普通环境普通级兔、猫、雪貂、犬、猴、猪动物实验;负压屏障环境(ABSL-2)普通级兔、猫、雪貂、犬、猴、猪动物实验。
郑店中型动物设施的启用,将重点支持开展兔、猫、雪貂、犬、猴、猪的病毒感染性动物实验相关研究,显著提升中型动物感染性动物模型建立与抗病毒药物和疫苗的效果评价等支撑能力,为研究所承担各类重点重大科研项目、推动学科发展提供重要支撑平台(图3-93)。
图3-93 实验动物使用许可证(副本)

3. 支撑科研效果显著

(1)揭示裂谷热病毒重塑宿主泛素连接酶促进病毒感染致病的新机制
彭珂、曹晟研究团队针对裂谷热病毒(RVFV)的关键毒力因子非结构蛋白NSs开展研究,发现NSs蛋白通过组装形成纤维状结构挟持了宿主E3泛素连接酶组分FBXO3,重塑形成了一种纤维状的FBXO3-NSs泛素连接酶。同时,NSs通过对接宿主转录因子复合物IIH(TFIIH)的亚基,由纤维状FBXO3-NSs泛素连接酶引发了TFIIH复合体多亚基的泛素化修饰及蛋白酶体途径降解,引发了宿主细胞的转录抑制。NSs诱发的TFIIH复合物降解系统性抑制了抗病毒IFN-I干扰素通路相关基因的表达,显著促进了病毒复制。动物模型感染实验证明,病毒重塑形成的纤维状FBXO3-NSs泛素连接酶所介导的宿主蛋白靶向降解对于病毒感染引起的多脏器损伤及致病性极为重要,而破坏纤维状FBXO3-NSs泛素连接酶的形成可使得裂谷热病毒感染致死率降低90%以上。研究揭示了RVFV致病新机制,也为以病毒非结构蛋白做为抗病毒药物研发的新靶点提供了重要的理论依据。该成果发表在Cell上(图3-94)。
图3-94 裂谷热病毒非结构蛋白NSs重塑宿主E3泛素连接酶系统性抑制宿主抗病毒免疫
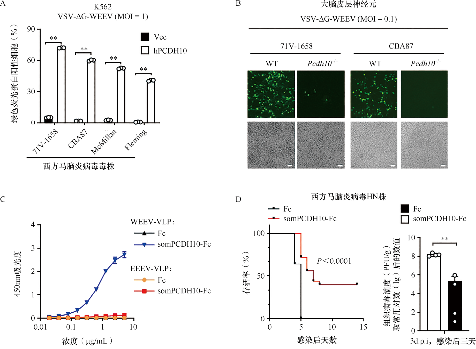
(2)发现西方马脑炎病毒入侵神经细胞的受体
王延轶研究团队通过表达克隆的方法,从6000多个人源膜蛋白中发现神经细胞高表达的原钙黏蛋白10(PCDH10)是西方马脑炎病毒(WEEV)的受体。在细胞中过量表达PCDH10能够显著增强WEEV感染,在PCDH10敲除的小鼠大脑皮层神经元中,WEEV低致病株的感染显著降低。PCDH10可以直接结合WEEV病毒样颗粒,并介导病毒在细胞上的吸附和内吞。靶向PCDH10的阻断抗体或可溶性PCDH10均可在细胞水平显著抑制WEEV的感染。动物实验发现,可溶性PCDH10能够有效降低WEEV感染后小鼠脑组织中的病毒滴度及感染导致的小鼠死亡。该研究表明,PCDH10是WEEV入侵哺乳动物神经细胞的重要受体,靶向PCDH10的阻断抗体和可溶性PCDH10蛋白等可以作为WEEV感染的潜在防治策略。该成果发表在Cell Research上(图3-95)。
图3-95 PCDH10是WEEV的细胞入侵受体
(3)流感病毒的细菌载体疫苗研究取得进展
胡杨波研究团队发现人体益生菌Escherichia coli Nissle 1917(EcN)滴鼻免疫后,可激活一系列干扰素、白介素和趋化因子等肺部先天免疫应答,并发现在接种1天后就可以产生对致死剂量流感病毒的完全保护。在EcN中外源表达和分泌来自不同流感病毒亚型的保守抗原M2e,构建了流感病毒的EcN-5M2e活菌疫苗。采用BALB/c小鼠模型鼻腔接种EcN-5M2e活菌疫苗,可检测到高滴度的M2e抗原特异性IgG抗体和黏膜IgA抗体,并能够显著减轻小鼠的体重下降、大幅度降低小鼠肺部的病毒载量、显著改善肺部的病理损伤程度,完全保护小鼠抵御多种甲型流感病毒毒株的致死性感染。该候选疫苗具有可快速生产和运输、储存方便、可鼻喷自我接种等优点,有望开发为一种新型黏膜疫苗递送系统,抵抗流感病毒和其他具有可能导致大流行的呼吸道病毒感染。该成果发表在Nature Communications上(图3-96)。
图3-96 活菌疫苗针对甲型流感病毒感染的长期保护作用
(4)广谱抗新冠病毒疫苗研究取得重要进展
崔宗强研究团队将可以识别SARS-CoV-2的中和抗体对应的多个S2保守抗原表位与幽门螺旋杆菌铁蛋白融合表达,基于铁蛋白自组装制备了一种表面展示SARS-CoV-2保守抗原表位的铁蛋白纳米颗粒CePnF。CePnF经滴鼻免疫小鼠后,能诱导产生强大的体液、细胞、黏膜免疫反应,并产生持久的免疫效应。CePnF诱导产生的抗体对不同的冠状病毒(CoV)及新冠变异株表现出交叉反应和中和活性。进而,CePnF免疫接种hACE2转基因小鼠,能显著抑制新冠病毒Delta毒株、WIV04毒株和Omicron毒株的感染和致病,可广泛抵御新冠病毒变异毒株的感染。该纳米颗粒能够经大肠杆菌系统快速生产、便于运输储存,并可经鼻喷自行接种,因此未来有望成为广谱抗新冠病毒的有力候选。该成果发表在ACS Nano上(图3-97)。
图3-97 CePnF纳米颗粒实现对多种新冠病毒突变株的交叉保护
(5)研发全球首个进入临床试验的抗大别班达病毒药物
张磊研究团队与上海药物所科研团队联合研制了一种全新的靶向聚合酶核苷类抑制剂药物VV261,在小鼠水平可以显示抑制大别班达病毒(SFTSV)复制。目前VV261已获得临床试验批件,是全球首个针对大别班达病毒进入临床的候选药物。VV261同时对流感病毒等复制也具有较好的抑制效果,具备成为广谱抗病毒药物的潜力,为我国防控相关传染病提供了新的有力手段(图3-98)。
图3-98 药物临床试验批准通知书

3.16.4 学术交流与培训

2024年4月,举办“实验动物专业技术论坛-实验动物资源专题”,邀请国内实验动物领域专家分别就我国和中国科学院实验动物资源创建与实验动物资源的开发与应用作主题报告,系统提升科研人员对于实验动物相关资源重要性的认知,为后续科研工作中更好地利用相应资源打下坚实基础。同时,全年系统开展专业技术能力提升相关培训,开展各种培训34场次,共计400人次。
“生物安全实验室管理与实验技术培训”是武汉病毒研究所获批中国科学院的“精品培训课程”,10月参与举办“生物安全实验室管理与实验技术培训”,围绕生物安全实验室建设及管理体系、动物实验室生物安全管理开展培训,使学员熟练掌握感染性动物实验安全操作规程,确保动物实验科研活动生物安全,参加培训的近300人来自全国科研院所(图3-99)。
图3-99 2024年生物安全实验室管理与实验技术培训班合影

3.16.5 国际合作

参与组织“2024年生物安全实验室管理与技术国际培训班”。来自孟加拉国、埃及、菲律宾、伊朗等15个国家的18名海外代表,以及武汉病毒研究所的留学生积极参加培训。课程内容涵盖生物安全实验室介绍、生物安全全球治理、生物风险评估等理论,以及生物安全实验室人员进出、细胞实验等实际操作。培训为拓展国际合作网络打下了良好基础,致力于为发展中国家培养传染病防控研究人才,并为国际社会提供生物安全公共产品(图3-100)。
图3-100 2024年生物安全实验室管理与技术国际培训班模拟实操现场

3.16.6 获奖情况

1)实验动物平台工作人员在中国科学院第三届职工技能大赛(生物领域)中,获得优胜奖。
2)实验动物平台4人获武汉病毒研究所优秀技术支撑骨干。
3)获2024年湖北省实验动物许可证年检优秀。
张帆撰写

3.17 中国科学院水生生物研究所国家斑马鱼资源中心

3.17.1 简介

斑马鱼是开展生命科学、健康科学、环境科学和农业科学等研究的重要模式动物。国家斑马鱼资源中心是国际学术界公认的全球三大斑马鱼资源库之一,是国家科技资源共享服务平台——国家水生生物种质资源库的核心成员。
2024年,国家斑马鱼资源中心支撑378篇论文产出,科研支撑能力连续3年位居全球首位,持续稳固我国全球第一大斑马鱼研究大国的地位。
2024年,国家斑马鱼资源中心新增基因突变及转基因斑马鱼品系500余种,保有品系总量接近3500种;新增超低温冻存精子样品近4000管,斑马鱼品系精子冻存样本库总量达26 000余份。冻存保藏10年的样本质量稳定,平均复苏受精率为51%,为国际领先水平。
2024年,国家斑马鱼资源中心为全国斑马鱼研究者提供各类斑马鱼研究用资源7500多人次;为斑马鱼领域提供鱼房健康与鱼病咨询、模型构建咨询、特异性基因敲除、基因敲入、转基因品系构建等技术服务;举办两次全国斑马鱼技术培训会议,满意度高达97分。
2024年,国家斑马鱼资源中心主持国家重点研发计划等多项国家重大科研项目;支撑“太空养鱼”等多项重大科技成果产出;持续发展资源和服务的数字化建设;参与编制和发布多项国家标准和团体标准。

3.17.2 重大成果情况

国家斑马鱼资源中心支撑378篇论文产出,科技支撑能力连续3年稳居全球首位,对国际上另外两大同类型资源库(位于美国的国际斑马鱼资源中心和位于德国的欧洲斑马鱼资源中心)的优势逐渐扩大。
国家斑马鱼资源中心所主持的三个国家重点研发计划项目及课题都运行良好,其中“发育编程及其代谢调节”重点专项“斑马鱼发育与代谢突变体库的系统创制”项目工作周期结束,顺利完成课题考核评价,取得优秀的成绩;“基础科研条件与重大科学仪器设备研发”专项“实验鱼的开发、评价和应用研究”课题顺利完成中期考核。同期,国家斑马鱼资源中心直接支撑“十三五”国家重点研发计划“发育编程及其代谢调节”重点专项的4项国家重点研发计划项目的顺利执行。
国家斑马鱼资源中心支撑我国航天强国建设,在我国太空养殖脊椎动物和封闭水体存活时长两个方面取得双突破。
由国家斑马鱼资源中心牵头组建的国家科技资源共享服务平台“国家水生生物种质资源库”运行良好,资源和对外服务稳定增长。

3.17.3 亮点工作

1. 斑马鱼品系资源大幅度增长,保藏量和质量显著提升

资源保有量是国家资源库的立足之本。自成立以来,国家斑马鱼资源中心一直坚持通过收集、创制及鉴定保藏等手段提升各类斑马鱼研究资源的保藏量。斑马鱼品系保藏量和自主创制品系数量逐年增长。2024年新增各类基因编辑和修饰品系518种。截至2024年底,国家斑马鱼资源中心已保藏各类斑马鱼野生型、基因突变、转基因品系3461种,DNA资源达10 000余种,斑马鱼抗体和细胞系等资源有近百种,资源总量逐年稳定增长。同时,与国际上另外两大斑马鱼资源库仅保藏和提供资源不同,国家斑马鱼资源中心独具研发新资源的技术优势,坚持通过调研科研领域需求,服务各类国家重大项目,自主构建领域内急需和有应用前景的斑马鱼品系资源。2024年构建斑马鱼新品系100余种,自成立以来自主创制斑马鱼品系资源占比近30%(图3-101),起到了国际上另外两大斑马鱼资源库无法实现的科技支撑作用。
图3-101 国家斑马鱼资源中心斑马鱼品系资源
同时,为了保证斑马鱼品系资源的安全性,国家斑马鱼资源中心制定了高通量斑马鱼精子超低温保藏的操作规范。2024年,新增斑马鱼冻存精子样品近4000管,现有冻存库保藏斑马鱼精子样品已达26 000多管。冻存库的平均复苏受精率为51%,最佳受精率超过90%,达到了当今世界最高水平。国家斑马鱼资源中心的精子冻存库在2015年1月开始建设,至今已有10年的时间,在复苏样品中最长在库时间达到3448天,在库储藏9年以上的样品平均复苏受精率为51%,冻存库质量稳定(图3-102)。
图3-102 国家斑马鱼资源中心复苏样品受精率

2. 科技支撑能力连续3年稳居全球首位

2024年,国家斑马鱼资源中心为满足科研工作对资源的迫切需求,全力支持斑马鱼研究领域对资源和技术服务的需要。2024年共计向国内外研究者提供资源服务7541人次,其中包括斑马鱼成鱼6108尾,斑马鱼胚胎238批次,共28 560余枚,冻存复苏品系69批次,斑马鱼细胞系以及各类研究用质粒、抗体及草履虫种源等114批次(图3-103)。
图3-103 国家斑马鱼资源中心历年资源服务数量
国家斑马鱼资源中心资源和技术服务的对象涵盖全国除“台湾省”以外的全部省(区、市)。服务对象的种类包含大专院校、科研院所、高科技企业和中小学,其中占比最高的是服务于基础科研和人民健康领域的机构。2024年国家斑马鱼资源中心服务各类型机构237家,其中包括科研院所57家、高等院校155家、医疗卫生机构24家、民办非企业1家。
同时,不同于国际上另外两大斑马鱼资源库仅提供斑马鱼资源,国家斑马鱼资源中心还利用自身技术优势,为领域内研究者提供构建基因敲除品系及转基因品系的技术服务。2024年,国家斑马鱼资源中心共为26家机构的26家实验室提供模型构建咨询43次,其中包括关于人类疾病模型构建相关基因19个,构建各类具有自主知识产权的斑马鱼品系技术服务38项。
国家斑马鱼资源中心自成立以来通过提供品系资源服务和技术服务的方式,为国内外研究者提供了有力的科研支撑。由国家斑马鱼资源中心提供各类资源和技术服务,所产生的研究成果论文发表量逐年上升,2024年直接支撑378篇论文产出,科技支撑能力连续3年稳居全球首位,对国际上另外两大同类型资源库的优势逐渐扩大(图3-104)。
图3-104 国家斑马鱼资源中心支撑的论文发表情况与全球另两大资源库对比
ZIRC-国际斑马鱼资源中心;EZRC-欧洲斑马鱼资源中心;CZRC-国家斑马鱼资源中心

3. 支撑我国航天强国建设,实现太空养鱼

2024年,由国家斑马鱼资源中心培育的4尾斑马鱼乘坐神舟十八号一飞冲天,随航天员一同入驻中国空间站,成为承载实验重任的“鱼航员”。在中国空间站的小型受控生命生态实验模块中,斑马鱼、金鱼藻和少量的水在太空组成了一套生态自循环系统。在空间实验期间,4尾斑马鱼在太空存活43天,状态良好,我国首次太空养鱼顺利实现既定目标。这一二元密闭生态系统,不仅实现了中国在太空培养脊椎动物的突破,还打破了封闭水体生态环境下太空存活的时长纪录。接下来,科学家将结合斑马鱼空间运动行为视频等,开展空间环境对脊椎动物生长发育与行为的影响研究,同时为空间密闭生态系统物质循环研究提供支撑。该项成果被新华社、中央电视台、中国日报等多家媒体多次报道(图3-105)。
图3-105  国家斑马鱼资源中心实现太空养鱼

4. 推动标准化建设,提供全方位服务

随着中国斑马鱼学界的快速壮大,越来越多的实验室建设了自己独立管理的鱼房,对于鱼房健康、鱼病诊断及饲养繁育技术的咨询需求逐年增加。2024年,国家斑马鱼资源中心为全国19家机构的21个实验室提供养殖及鱼病健康等方面的咨询23人次,保障实验室的鱼房安全,避免研究过程中的损失。
实验动物标准化建设一直是实验动物学科发展的工作重点。为贯彻实施《国家标准化发展纲要》,进一步完善实验动物标准体系建设。2024年,国家斑马鱼资源中心从促进科技与标准结合、标准水平提升、标准国际化、标准实施优化等角度,编制并发布了国家标准化文件1项,即《生物技术 生物样本保藏 动物生物样本保藏要求》(GB/Z 44314—2024),编写了中国实验动物学会立项团体标准规范7项,其中1项标准——《实验动物 斑马鱼养殖实验室建设通用技术规范》(T/CALAS 126—2024)已正式发布,其他6项标准成功立项并已提交征求意见稿。

5. 资源标准化和信息化建设取得新进展

2024年国家斑马鱼资源中心建设并上线“国家斑马鱼资源中心”新网站,同时对资源服务系统全面改版升级(图3-106)。该网站沿用了原有的域名,并对老系统用户进行迁移,保证原注册用户可以在新系统内直接登录。该系统对接“中国斑马鱼实验管理系统”,对资源中心保藏的斑马鱼品系的遗传信息和活体信息进行系统管理。同时,根据过去10年资源服务积累的经验,新版服务系统优化了服务流程,增加了相应的资源服务进展查询、用户反馈、投诉建议、服务评价和鉴定报告下载等附加功能。该系统使用户在资源检索、需求、获得和反馈等方面都能获得更便捷的服务和更好的体验。不仅如此,该网站还实现了与“中国斑马鱼信息中心”和科技部“中国科技资源共享网”的用户互联互通,一站注册登录即可三站访问,为不同来源的用户提供了便捷的一键切换。
图3-106 资源服务系统全面改版升级
2024年,国家斑马鱼资源中心服务国家重点研发项目需求,建成“实验鱼生物学特征数据库”,并整合入国家水生生物种质资源库(图3-107)。该数据库通过图片、视频、指标描述等数据,展示不同鱼类的生物学特征,为相关领域的研究者提供了直观了解实验鱼特征的便捷渠道。
图3-107 国家水生生物种质资源库

3.17.4 学术交流与培训

国家斑马鱼资源中心举办的系列培训会议“全国斑马鱼技术培训会议”已连续举办11年,获中国科学院“高级技术研修班”项目资助,多个课件被评为精品课件。2024年,国家斑马鱼资源中心共举办2次全国实地培训会议,培训专题为斑马鱼基础实验技术和斑马鱼进阶实验技术,共包含16节理论课、13节实验课。同时,培训中还邀请了斑马鱼领域不同研究方向的资深专家,就前沿的斑马鱼科研应用与进展作了4次报告。两期培训有来自全国各地的51家高校、科研院所和高新技术企业的60名学员参加,共回收学员填写的评估问卷44份,对培训的综合满意度达97分(满分100分)。培训的相关培训手册和教学课件都已上传国家斑马鱼资源中心网站,免费提供下载。
由国家斑马鱼资源中心维护的微信公众号“中国斑马鱼信息中心”总用户数接近13 000人,全年累计阅读达29万余人次。目前,该微信公众号已成为全球华人斑马鱼学术界最受欢迎和最为权威的斑马鱼专业学术公众号。
由国家斑马鱼资源中心牵头组织的中国斑马鱼学界的在线学术交流平台——飞鱼论坛,以网上直播的形式,每月一次邀请斑马鱼领域国内外学者介绍最新研究进展,推动领域的发展。目前,飞鱼论坛已成为最为重要的斑马鱼学术在线交流平台,也是国际学术界唯一以斑马鱼为主题的常设性在线学术论坛。这一论坛的设立,极大地推动了我国的斑马鱼科研和产业发展。

3.17.5 国际合作

2024年,国家斑马鱼资源中心参与主办的第六届全国斑马鱼PI大会在武汉市隆重召开(图3-108)。来自国内外斑马鱼等水生动物研究领域的380位著名专家学者齐聚武汉,参会人数为历届之冠,大会盛况空前。大会期间,国内外近百位活跃在斑马鱼及其他水生实验动物研究领域的专家学者分别围绕母源因子与早期发育、生殖与生理、血液发育与相关疾病、发育与疾病的信号调控、影像学与筛选、神经发育功能与疾病、非斑马鱼模式、心血管发育与疾病、药物化学与分子毒理、组学与新技术等研究方向报告了团队的最新研究成果。此次大会参会人数、规模和学术水准再创历史新高。大会的成功举办有效地促进了中国斑马鱼和其他水生实验动物科学家之间的交流与合作,也让模式动物斑马鱼和其他水生实验动物受到社会各界的更多关注。
图3-108 第六届全国斑马鱼PI大会

3.17.6 获奖情况

2024年,国家斑马鱼资源中心负责人孙永华研究员因主持建成了全球三大斑马鱼资源库之一的国家斑马鱼资源中心,揭示了鱼类生殖细胞发育的调控机制,建立了鱼类诱导性原始生殖细胞的新理论和新技术,荣获2024年度卡恩-冈奖(Le Prix Kahn-Caen),并受邀为以“鱼类生殖干细胞与借腹生殖探秘”为题作获奖报告。同年,孙永华研究员当选中国实验动物学会水生实验动物专业委员会主任委员(图3-109)。
图3-109 孙永华研究员(左)当选中国实验动物学会水生实验动物专业委员会主任委员
孙永华、潘鲁湲撰写

3.18 中国科学院广州生物医药与健康研究院实验动物平台

3.18.1 简介

中国科学院广州生物医药与健康研究院实验动物平台包括啮齿类动物平台和小型猪平台。啮齿类动物平台建筑面积约4688m2,包括4套屏障环境设施和1间ABSL-2实验室,大鼠、小鼠的动物饲养量可达1万笼,可开展大鼠、小鼠的感染性动物实验研究;实验动物品种包括大鼠、小鼠、豚鼠、金黄地鼠、兔、斑马鱼,保藏的模式动物品系数量约310个;建有动物实验技术服务平台,包括动物质量检测、病理、感染性动物实验、药代药效学等技术服务支撑平台;现有员工14人,全员持证上岗,其中高级职称1人、中级职称11人,有执业兽医资格3人。
小型猪平台依托与五邑大学共建的华南生物医药大动物模型研究院,建有小型猪的普通环境设施898m2、屏障环境设施1375m2,最多可饲养实验用小型猪800头。普通环境内饲养有五指山小型猪和多个自主研发的模型猪品类,配置标准化的手术室、影像检测设备和生理生化实验室,可进行不同类型手术、影像检查和生理生化检测。屏障环境内安装有12套无菌猪饲养隔离器,可开展免疫缺陷猪、人源化抗体猪、无菌猪等实验研究。直接参与管理和实验的人员有4人,其中高级职称2人,中级职称2人,有执业兽医资格1人。
广州生物医药与健康研究院实验动物平台具有完善的实验动物饲养和使用管理文件体系,成立了实验动物管理和使用委员会、实验动物福利与伦理委员会,对实验动物和动物实验进行监督与管理,可提供标准化实验动物饲养管理、显微操作、模式动物繁殖与维持、动物模型构建与评估、病理技术、药物临床前评价、实验人员培训及动物实验设计咨询等服务。

3.18.2 重大成果情况

2024年广州生物医药与健康研究院实验动物平台为院内课题组以及院外企事业单位等67个研究单元提供了实验动物相关的各项技术支撑服务,其中院内课题组40个,院外企事业单位27个;支撑了国家重点研发计划、中国科学院战略性先导科技专项、国家科技重大专项、国家自然科学基金项目、国际合作项目,以及中国科学院、广东省、广州市重点项目等重要课题研究,参与了国家重点研发计划2项;新增动物实验项目52项,新增技术服务合同32份,对外技术服务的到账合同金额约321万元;总体服务量稳中有增,同比增长4.2%;各功能性平台成立了首席科学家及用户委员会,对平台的建设和发展规划提供技术咨询和监督作用,技术平台的支撑能力稳步提升,其中,动物检测技术平台参加了广东省生物技术研究院举办的实验动物质量检测室间比对实验,比对结果均为满意(图3-110)。
图3-110 2024年检测比对结果证书

3.18.3 亮点工作

1. 小型猪平台利用自制工具猪模型发现Cas9蛋白在体内基因编辑中的新安全隐患

2024年7月,广州生物医药与健康研究院团队在期刊Signal Transduction and Targeted Therapy上以“In vivo evaluation of guide-free Cas9-induced safety risks in a pig model”为题发表论文。该研究基于小分子药物灵活调控基因剪刀蛋白Cas9表达的工具猪,发现Cas9蛋白本身在猪体内持续性表达会导致体内基因组损伤、转录组稳态改变和全基因组突变增加,从而引发安全风险,提示我们在应用CRISPR/Cas9基因编辑技术进行基因治疗时,还需要充分考虑来源于Cas9蛋白本身潜在的安全隐患(图3-111)。
图3-111 猪体内单独表达Cas9蛋白引发的安全风险示意图

2. 开发可预防寨卡病毒感染的单剂接种环状RNA疫苗

2024年10月,广州生物医药与健康研究院冯立强研究员、巫林平研究员与广州实验室陈凌研究员等合作,在期刊Nature Communications上以“A single-dose circular RNA vaccine prevents Zika virus infection without enhancing dengue severity in mice”为题发表最新研究成果。该研究利用环状RNA(circRNA)编码改良寨卡病毒(Zika virus,ZIKV)抗原,探索了一种单剂接种即可预防寨卡病毒感染且无登革病毒感染增强风险的疫苗新策略(图3-112)。
图3-112 编码EDIII及NS1抗原的环状RNA疫苗可预防寨卡病毒感染且无登革病毒感染增强风险

3. 发现线粒体基因编码第14个蛋白质的“线粒体约定”新模式

2024年5月3日,广州生物医药与健康研究院刘兴国课题组在期刊Cell Metabolism上以“A novel protein CYTB-187AA encoded by the mitochondrial gene CYTB modulates mammalian early development”为题发表论文。该研究首次发现并证实了除13种众所周知的线粒体蛋白质(全部由线粒体遗传密码在线粒体中翻译)外,线粒体基因细胞色素b(CYTB)可以编码一个新的线粒体DNA编码胞质翻译的蛋白(mtDNA-encoded proteins arising from cytosolic translation,mPACT)CYTB-187AA,并且CYTB-187AA在哺乳动物的早期发育中发挥着重要作用(图3-113)。啮齿类动物平台为该研究提供了动物实验、病理实验相关技术支撑服务。
图3-113 线粒体基因CYTB编码胞质翻译的CYTB-187AA调控早期发育

3.18.4 学术交流与培训

2024年开展科普活动(图3-114)9次,合计参与651人次;年度接待来访参观16次;完成了广医卓越班《实验动物学》的授课等相关工作。
图3-114 科普活动
2024年培训动物实验人员19批次,共192人次,包括临时培训、年度动物实验技术培训(图3-115)、ABSL-2生物安全培训等;加强与同行的学习和交流,外请专家进行了2次CNAS认可申请实践经验交流会。
图3-115 年度动物实验技术培训

3.18.5 获奖情况

1)支撑广州生物医药与健康研究院获得2023年广东省科学技术奖1项,2023年广东省精准医学科学技术奖自然科学奖一等奖1项。
2)积极参与中国科学院科学实验展演汇演活动,荣获优秀奖(图3-116)。
图3-116 中国科学院科学实验展演汇演中荣获优秀奖
李翠娥、王可品撰写

3.19 中国科学院深圳先进技术研究院实验动物平台

3.19.1 简介

中国科学院深圳先进技术研究院已获得实验动物使用许可证,其中非人灵长类实验室于2024年7月17日通过国际实验动物评估和认可委员会(AAALAC)第三次复审,获得完全认可;使用面积2.2万m2以上,可饲养大鼠、小鼠、猴、豚鼠和兔,其中大鼠、小鼠规划饲养量可达7万多笼,猴饲养量达2000只;依托脑设施总建筑面积达5万m2以上,软件上具有空间管理、动物实验管理、设施共享开发预约等智能化系统(图3-117),硬件上小动物屏障外自动化率可达90%以上,同时有多种功能实验室,可开展动物代管、生物净化、模型制备和表型分析等技术服务,非人灵长类实验动物实验设施能够开展多种非人灵长类外科手术及行为实验,为各项科研活动的开展提供全方位支撑。
图3-117 环境设施
截至2024年12月31日,深圳先进技术研究院存栏非人灵长类实验动物396只,其中保有恒河猴69只、狨猴63只、食蟹猴264只,基因修饰大鼠、小鼠数量总计228种,基因修饰动物年使用量约16 000只,野生型动物年使用量约35 000只,兔子年使用量约80只。
深圳先进技术研究院已建立较完善的实验动物工作管理体系,由IACUC负责动物相关事务的统筹规划,并由实验动物管理部门负责实验动物日常饲养管理、质量监控等日常工作,管理制度和实验开展流程实现了规范化、专业化、标准化。目前团队的动物专业队伍有80多名管理技术人员,其中高级职称9人,硕士以上人员占比约30%,具有中国实验动物学会实验动物从业人员技术等级(专家)资格证书2人,具有国家执业兽医师资质12人。

3.19.2 重大成果情况

1. 科技平台支撑

共建脑认知与类脑智能全国重点实验室,破解推理与决策的生物脑机制,创建通用类脑智能系统。
省部级重点实验室分别是国家药品监督管理局重点实验室、广东省药品监督管理局重点实验室、中国科学院脑联结解析与调控重点实验室、广东省脑连接图谱重点实验室,核心攻关方向分别是基因治疗及神经标记的病毒载体技术、病毒治疗制剂质控技术、脑联结解析与调控技术、中枢-外周神经连接图谱绘制技术。
深圳脑解析与脑模拟重大科技基础设施分别是非人灵长类动物实验科学部、啮齿类动物实验科学部、大设备实验科学部,推动跨物种脑疾病动物模型的构建和应用,以及跨尺度脑图谱功能解析和干预的实现。

2. 支撑地方的重要贡献/任务

“拎脑入驻、产研贯通、赋能增效”产业转化服务模式辐射国内多地。孵化器进驻45家,毕业5家,产业园进驻30家。孵化与赋能企业新增投融资9500万元。推动成立1.6亿元种子基金、10亿元产业基金。企业横向经费到账520万元。与绿叶制药集团等知名企业共建创新联合体3个,合同额近8000万元。

3.19.3 亮点工作

1. 揭示靶向小胶质细胞清除Aβ以及神经保护策略

2024年1月,深圳先进技术研究院脑认知与脑疾病研究所团队在期刊Neuron上以“Clearance of β-amyloid and synapses by optogenetic depolarization of microglia is complement selective”为题发表论文,该研究通过光遗传方法激活小胶质细胞,发现小胶质细胞去极化可以促进脑实质中Aβ的清除,但同时也会增强神经突触的消除。该研究给出了一种小胶质细胞靶向调控的有效方法,揭示了小胶质细胞介导的独立吞噬途径,给出了一种针对神经退行性疾病治疗的病理性蛋白清除和神经保护的协同策略(图3-118)。
图3-118 神经调控小胶质细胞清除Aβ和补体通路抑制保护神经突触

2. 揭示海马编码时空信息机制

2024年9月,深圳先进技术研究院脑认知与脑疾病研究所团队在期刊Neuron上以“Integration and competition between space and time in the hippocampus”为题发表论文,首次报道了海马神经元在多个一维导航任务中能同时编码空间和时间信息,并且空间编码与时间编码之间存在负相关性。该研究揭示了单个海马神经元对空间-时间编码的竞争-整合机制,为理解以时空信息为背景的情景记忆表征提供了重要的神经基础(图3-119)。
图3-119 揭示海马编码时空信息机制

3. 发现BLA脑区的星形胶质细胞是调控精神障碍下异常风险决策行为的关键

2024年4月,深圳先进技术研究院脑认知与脑疾病研究所/深港脑科学创新研究院团队在期刊Cell PressNeuron上以“Astrocyte-mediated regulation of BLAWFS1 neurons alleviates risk-assessment deficits in DISC1-N mice”为题发表论文。该研究首次揭示了基底外侧杏仁核(basolateral amygdala,BLA)脑区的星形胶质细胞可以通过WFS1神经元调控DISC1小鼠的异常风险评估行为。这为治疗精神疾病中的风险评估功能障碍提供了新的治疗靶点,并为理解星形胶质细胞在行为调控中的作用提供了新的证据(图3-120)。
图3-120 发现BLA脑区的星形胶质细胞是调控精神障碍下异常风险决策行为的关键

4. 发现外侧隔核脑区调控奖赏和甲基苯丙胺成瘾的关键机制

2024年7月,深圳先进技术研究院团队在期刊Neuron上以“Cellular and circuit architecture of the lateral septum for reward processing”为题发表论文。该研究详细描述了外侧隔核脑区(LS)的单细胞转录图谱及其主要神经元类型的空间分布,并发现集中在腹侧亚区的雌激素1型受体阳性神经元(LSEsr1)通过激活腹侧被盖区(VTA)多巴胺神经元促进奖赏效应,并且在甲基苯丙胺成瘾中发挥重要作用。该研究不仅揭示了外侧隔核脑区在奖赏处理和药物成瘾过程中的调控机制,还为药物成瘾的治疗提供了潜在的靶点(图3-121)。
图3-121 发现外侧隔核脑区调控奖赏和甲基苯丙胺成瘾的关键机制

5. 科普活动

搭建学术交流平台,科技创新与科技教育双翼齐飞。科普活动推广,推动脑健康知识普及与创新发展,获评“广东省科普教育基地”及“深圳市科普教育基地”称号,围绕脑科学知识和相关设施进行研学体验,通过活动,构建了全龄段、全覆盖的脑健康教育和科普传播体系,为社会大众普及健康理念、促进脑健康发展提供了重要支持(图3-122)。
图3-122 科普活动

3.19.4 学术交流与培训

1)2024年4月18~21日,中国生理学会自主神经专业委员会2024学术年会暨第二届“神经-免疫-内分泌-代谢网络相互调控”会议在深圳顺利召开。此次会议共举行了55场学术报告,内容涵盖了神经、免疫、内分泌和代谢及其互作领域的优秀学术研究成果,吸引了260多位神经科学领域学者、企业代表参会,探讨神经科学领域前沿成果及复杂疾病诊疗新策略,是国内“脑-体互作”领域围绕神经-免疫-内分泌-代谢网络相互调控方向最具影响力的会议(图3-123)。
图3-123 “神经-免疫-内分泌-代谢网络相互调控”会议合影
2)2024年5月7~9日,2024神经环路示踪与调控大会·培训班暨针灸研究前沿技术创新大会在深圳顺利召开。本次大会以“神经环路的结构解析与功能研究”为主题,聚焦神经科学研究的前沿技术最新进展,与会专家们围绕多学科交叉视角下的针灸研究发展趋势展开了一场精彩对话。三天大会,近50场报告,700多位来自全国的神经科学和针灸研究领域的专家学者参加了这场学术盛宴(图3-124)。
图3-124 2024神经环路示踪与调控大会·培训班暨针灸研究前沿技术创新大会合影
3)2024年11月8~10日,2024神经药理前沿论坛暨中国药物滥用防治协会成瘾与脑科学分会年会暨深圳市脑科学学会第三次年会在深圳顺利召开。此次大会上,来自中国科学院、军事科学院军事医学研究院、中山大学、四川大学、华中科技大学、澳门科技大学、深圳理工大学等科研院所和高等院校的专家学者为160多名参会者带来了36场精彩纷呈的报告分享,内容涵盖了帕金森、阿尔茨海默症等神经退行性疾病,以及癫痫、抑郁症、焦虑症、药物成瘾等神经精神类疾病的发病机制及治疗靶点,并针对神经精神类疾病临床药物研发与新型治疗手段策略的应用进行了深入交流探讨(图3-125)。
图3-125 2024神经药理前沿论坛暨中国药物滥用防治协会成瘾与脑科学分会年会暨深圳市脑科学学会第三次年会合影

3.19.5 国际合作

1)依托中国科学院“国际杰出团队”项目,成功举办“生命健康国际研讨会”。
2)依托“中美脑认知与脑疾病联合研究中心”项目,成功举办第二届“小胶质细胞生理与病理功能专题国际研讨会”。
3)获批NSFC中德科学中心国际会议项目,成功举办中德多肽调控的基础与医学研究前沿交叉研讨会。

3.19.6 获奖情况

1)依托科技平台支撑,获3项自然科学基金委人才项目、1项国家科技奖、1项中国政府友谊奖。
2)作为第一起草单位,组织完成中国实验动物学会团体标准《实验动物 普通狨猴饲养繁育规范》的立项、起草、征集意见稿编制工作,已完成征集意见稿提交。
3)参编中国兽医协会团体标准《实验狨猴 微生物、寄生虫学等级及监测》,已完成审批稿。
4)组织完成DeepLabCut拓展应用软件V1.0的设计、开发和著作权申请工作,已获发软件著作权登记证书。
周涛撰写
复制
笔记
高亮
搜索
笔记 0
高亮 0
笔记
0 / 500
笔记详情
2025-08-26 14:49
中国科学院实验动物平台-中国科学院战略生物资源计划2024年度工作报告